Бамбукес | Bambookes
Поиск по сайту
Решебник
Лабораторки
Задачи
Книги
Форум
РЕПЕТИТОРЫ и ЗАКАЗ РАБОТ
Главная
»
Обучение
»
Решение задач
»
Физика - Решение задач
В категории материалов:
8965
Показано материалов:
7751-7800
Список учебных материалов, доступных онлайн в данной категории:
Страницы:
«
1
2
...
154
155
156
157
158
...
179
180
»
1215.
1215
Написать недостающие обозначения в следующих ядерных реакциях: 27 13 Al + 1 0 n = ? 4 2 He, 55 25 Mn + ? = 55 26 Fe + 1 0n, ? + 1 1 H = 22 11 Na + 4 2 He, 27 13 Al + γ = 26 12 Mg + ? (решение)
1214.
1214
Элемент резерфордий получили, облучая Плутоний 242 94 Pu ядрами неона 22 10 Ne. Написать реакцию, если в результате образуется еще четыре нейтрона (решение)
1213.
1213
Элемент менделевий был получен при облучении эйнштейния 253 99 Es a-частицами с выделением нейтрона. Написать реакцию (решение)
1212.
1212
При бомбардировке изотопа бора 10 5 B нейтронами из образовавшегося ядра выбрасывается a-частица. Написать реакцию (решение)
1211.
1211
Написать ядерную реакцию, происходящую при бомбардировке бора 11 5 B α-частицами и сопровождающуюся выбиванием нейтронов (решение)
1210.
1210
Написать ядерную реакцию, происходящую при бомбардировке алюминия 27 13 Аl a-частицами и сопровождающуюся выбиванием протона (решение)
1209.
1209
Какая минимальная энергия необходима для расщепления ядра азота на протоны и нейтроны (решение)
1208.
1208
Найти энергию связи ядра и удельную энергию связи Eсв/A для 2 1 H; 6 3 Li; 7 3 Li; 12 6 С; 16 8 O; 27 13 Al (решение)
1207.
1207
Как изменяются массовое число и номер элемента при выбрасывании из ядра протона? нейтрона (решение)
1206.
1206
Изменяются ли массовое число, масса и порядковый номер элемента при испускании ядром γ-кванта (решение)
1205.
1205
Каков состав изотопов неона 20 10 Ne, 21 10 и 22 10 (решение)
1204.
1204
Каков состав ядер натрия 19 11 Na, фтора 19 9 F, серебра 107 47 Аg, кюрия 247 96 Cm, менделевия 257 101 Md (решение)
1203.
1203
Сколько процентов ядер радиоактивного йода 131 53 I с периодом полураспада 8 суток останется через 16 суток (решение)
1202.
1202
Активность радиоактивного элемента уменьшилась в 4 раза за 8 суток. Найти период полураспада (решение)
1201.
1201
Какая доля радиоактивных ядер некоторого элемента распадается за время, равное половине периода полураспада (решение)
1200.
1200
Написать реакцию а-распада радия 226 88 Ra. Сравнить импульсы и кинетические энергии образовавшихся ядер, считая, что до распада ядро радия покоилось (решение)
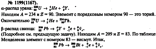
1199.
1199
Написать реакции а-распада урана 238 92 U b-распада свинца 209 82 Рb. (решение)
1198.
1198
В результате какого радиоактивного распада натрий 22 11 Na превращается в магний 22 12 Mg (решение)
1197.
1197
В результате какого радиоактивного распада плутоний 239 94 Рu превращается в уран 235 92 U (решение)
1196.
1196
Какой изотоп образуется из урана 239 92U после двух β-распадов и одного α-распада (решение)
1195.
1195
Где больше длина свободного пробега а-частицы: у поверхности Земли или в верхних слоях атмосферы (решение)
1194.
1194
Каковы преимущества кобальтовой пушки перед рентгеновской установкой при обнаружении внутренних дефектов изделий (решение)
1193.
1193
Почему радиоактивные препараты хранят в толстостенных свинцовых контейнерах (решение)
1192.
1192
Как должна быть направлена индукция магнитного поля, чтобы наблюдалось указанное на рисунке отклонение частиц (решение)
1191.
1191
Чем объясняется, что счетчик Гейгера регистрирует возникновение ионизированных частиц и тогда, когда поблизости от него нет радиоактивного препарата (решение)
1190.
1190
Какова скорость электрона, влетающего в камеру Вильсона, если радиус трека равен 4 см, а индукция магнитного поля 8,5 мТл (решение)
1189.
1189
На рисунке изображен трек электрона в камере Вильсона, помещенной в магнитное поле. В каком направлении двигался электрон, если линии индукции поля идут от нас (решение)
1188.
1188
Жидкостный лазер, работающий в импульсном режиме, за один импульс, длящийся 1 мкс, излучает 0,1 Дж лучистой энергии. Расходимость излучения 2 мрад. Найти плотность потока излучения на расстоянии 6 м от лазера и сравнить с плотностью потока излучения Солнца, падающего на Землю, равного без учета поглощения атмосферой 1,36 кВт/м2 (решение)
1187.
1187
Гелий-неоновый газовый лазер, работающий в непрерывном режиме, дает излучение монохроматического света с длиной волны 630 нм, развивая мощность 40 мВт. Сколько фотонов излучает лазер за 1 с (решение)
1186.
1186
Лазер, работающий в импульсном режиме, потребляет мощность 1 кВт. Длительность одного импульса 5 мкс, а число импульсов в 1 с равно 200. Найти излучаемую энергию и мощность одного импульса, если на излучение идет 0,1% потребляемой мощности (решение)
1185.
1185
Для обнаружения поверхностных дефектов в изделии, микроскопические трещины, царапины, на изделие наносится тонкий слой керосино-масляного раствора специального вещества, излишки которого затем удаляются. Объяснить причину видимого свечения раствора при облучении ультрафиолетовым светом (решение)
1184.
1184
Стеклянный баллон лампы дневного света покрывают с внутренней стороны люминофором, веществом, которое при облучении фиолетовым или ультрафиолетовым светом дает спектр, близкий к солнечному (решение)
1183.
1183
Какую минимальную скорость должны иметь электроны, чтобы ударом перевести атом водорода из первого энергетического состояния в пятое (решение)
1182.
1182
Какой длины волны надо направить свет на водород, чтобы ионизировать атомы (решение)
1181.
1181
Найти наибольшую длину волны в ультрафиолетовом спектре водорода (решение)
1180.
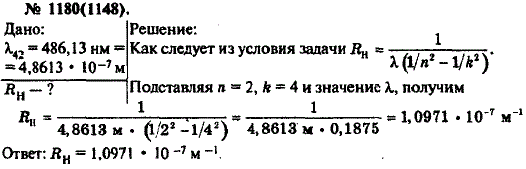
1180
Формула Ритца-Ридберга обычно приводится в виде... Найти значение RH с точностью до четырех цифр, если при переходе атома водорода из четвертого энергетического состояния во второе излучается фотон, соответствующий зеленой линии в спектре водорода с длиной волны 486,13 нм. (решение)
1179.
1179
В 1814 г. И. Фраунгофер обнаружил четыре линии поглощения водорода в видимой части спектра Солнца. Наибольшая длина волны в спектре поглощения была 656 нм. Найти длины волн в спектре поглощения, соответствующие остальным линиям (решение)
1178.
1178
Во сколько раз длина волны излучения атома водорода при переходе из третьего энергетического состояния во второе больше длины волны излучения, обусловленного переходом из второго состояния в первое (решение)
1177.
1177
Во сколько раз изменится энергия атома водорода при переходе атома из первого энергетического состояния в третье? из четвертого энергетического состояния во второе (решение)
1176.
1176
Для однократной ионизации атомов неона требуется энергия 21,6 эВ, для двукратной 41 эВ, для трехкратной 64 эВ. Какую степень ионизации можно получить, облучая неон рентгеновскими лучами, наименьшая длина волны которых 25 нм (решение)
1175.
1175
Для ионизации атома азота необходима энергия 14,53 эВ. Найти длину волны излучения, которое вызовет ионизацию (решение)
1174.
1174
При облучении паров ртути электронами энергия атома ртути увеличивается на 4,9 эВ. Какова длина волны излучения, которое испускают атомы ртути при переходе в невозбужденное состояние (решение)
1173.
1173
При переходе атома водорода из четвертого энергетического состояния во второе излучаются фотоны с энергией 2,55 эВ (зеленая линия водородного спектра). Определить длину волны этой линии спектра (решение)
1172.
1172
При облучении атом водорода перешел из первого энергетического состояния в третье. При возвращении в исходное состояние он сначала перешел из третьего во второе, а затем из второго в первое. Сравнить энергии фотонов, поглощенных и излученных атомом (решение)
1171.
1171
В научной фантастике описываются космические яхты с солнечными парусами, движущиеся под действием давления солнечных лучей. Через какое время скорость яхты массой 1 т изменится на 50 м/с, если площадь паруса 1000 м2, а среднее давление солнечных лучей 10 мкПа? Какое добавочное ускорение приобретет яхта под действием солнечных лучей (решение)
1170.
1170
Сравнить давления света, производимые на идеально белую и идеально черную поверхности при прочих равных условиях (решение)
1169.
1169
Рентгеновские лучи с длиной волны 20 пм рассеиваются под углом 90. Найти импульс электронов отдачи (решение)
1168.
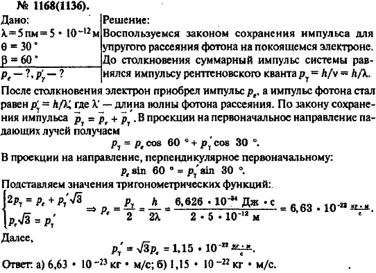
1168
Угол рассеяния рентгеновских лучей с длиной волны 5 пм равен 30, а электроны отдачи движутся под углом 60 к направлению падающих лучей. Найти импульс электронов отдачи; импульс фотонов рассеянных лучей (решение)
1167.
1167
Длина волны рентгеновских лучей после комптоновского рассеяния увеличилась с 2 до 2,4 пм. Найти энергию электронов отдачи (решение)
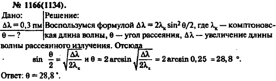
1166.
1166
Длина волны рентгеновских лучей после комптоновского рассеяния увеличилась на 0,3 пм. Найти угол рассеяния (решение)
1-50
51-100
...
7651-7700
7701-7750
7751-7800
7801-7850
7851-7900
...
8901-8950
8951-8965
Смотрите также:
Понедельник 15.12.2025
Политика конфиденциальности
Политика использования cookie
Объявления
Обратиться за помощью в учебе
Репетиторы, Заказ работ
Решебники
Лабораторные
Задачи
Книги
Форум
Copyright BamBookes © 2025
Политика конфиденциальности
|
Политика использования cookie