Бамбукес | Bambookes
Поиск по сайту
Решебник
Лабораторки
Задачи
Книги
Форум
РЕПЕТИТОРЫ и ЗАКАЗ РАБОТ
Главная
»
Обучение
»
Решение задач
»
Физика - Решение задач
В категории материалов:
8965
Показано материалов:
7801-7850
Список учебных материалов, доступных онлайн в данной категории:
Страницы:
«
1
2
...
155
156
157
158
159
...
179
180
»
1165.
1165
При облучении графита рентгеновскими лучами длина волны излучения, рассеянного под углом 45, оказалась равной 10,7 пм. Какова длина волны падающих лучей (решение)
1164.
1164
Найти длину волны рентгеновских лучей (20 пм) после комптоновского рассеяния под углом 90 (решение)
1163.
1163
На сколько изменяется длина волны рентгеновских лучей при комптоновском рассеянии под углом 60 (решение)
1162.
1162
Рентгеновская трубка, работающая под напряжением 50 кВ при силе тока 2 мА, излучает 5*10^13 фотонов в секунду. Считая среднюю длину волны излучения равной 0,1 нм, найти КПД трубки, т. е. определить, сколько процентов составляет мощность рентгеновского излучения от мощности потребляемого тока (решение)
1161.
1161
При какой температуре средняя кинетическая энергия частиц равна энергии фотонов рентгеновского излучения с длиной волны 5 нм (решение)
1160.
1160
Под каким напряжением работает рентгеновская трубка, если самые жесткие лучи в рентгеновском спектре этой трубки имеют частоту 10^19 Гц (решение)
1159.
1159
Чем более высокое напряжение прикладывается к рентгеновской трубке, тем более жесткие с более короткими волнами лучи испускает она. Почему? Изменится ли жесткость излучения, если, не меняя анодного напряжения, изменить накал нити катода (решение)
1158.
1158
Перпендикулярно поверхности площадью 4 м2 падает 7,74*10^22 фотонов излучения с длиной волны 0,64 мкм за 10 с. Определить световое давление на зеркальную поверхность, черную поверхность и поверхность с коэффициентом отражения 0,4 (решение)
1157.
1157
Во сколько раз возрастает световое давление, создаваемое излучением звезды, при повышении температуры ее поверхности в 2 раза (решение)
1156.
1156
Тренированный глаз, длительно находящийся в темноте, воспринимает свет с длиной волны 0,5 мкм при мощности 2,1*10^17 Вт. Верхний предел мощности, воспринимаемый безболезненно глазом, 2*10-5 Вт. Сколько фотонов попадает в каждом случае на сетчатку глаза за 1 с (решение)
1155.
1155
Источник света мощностью 100 Вт испускает 5*10^20 фотонов за 1 с. Найти среднюю длину волны излучения (решение)
1154.
1154
При какой скорости электроны будут иметь энергию, равную энергии фотонов ультрафиолетового света с длиной волны 200 нм (решение)
1153.
1153
Каков импульс фотона, энергия которого равна 3 эВ (решение)
1152.
1152
Каков импульс фотона ультрафиолетового излучения с длиной волны 100 нм (решение)
1151.
1151
Найти частоту и длину волны излучения, энергия фотонов которого равна энергии покоя электрона (решение)
1150.
1150
Определить длину волны излучения, фотоны которого имеют такую же энергию, что и электрон, ускоренный напряжением 4 В (решение)
1149.
1149
К какому виду следует отнести излучения, энергия фотонов которых равна 4140 эВ; 2,07 эВ (решение)
1148.
1148
Определить энергию фотонов, соответствующих наиболее длинным (760 нм) и наиболее коротким (380 нм) волнам видимой части спектра (решение)
1147.
1147
В установке, изображенной на рисунке, катод фотоэлемента может быть выполнен из различных материалов. На рисунке 126 представлены графики зависимости запирающего напряжения U3 от частоты облучающего света для двух разных материалов катода. Обосновать линейность этой зависимости. Какой из материалов имеет большую работу выхода? Каков физический смысл точек А и В на графике (решение)
1146.
1146
Для определения постоянной Планка была составлена цепь, представленная на рисунке. Когда скользящий контакт потенциометра находится в крайнем левом положении, гальванометр при освещении фотоэлемента регистрирует слабый фототок. Передвигая скользящий контакт вправо, постепенно увеличивают запирающее напряжение до тех пор, пока не прекратится фототок. При освещении фотоэлемента фиолетовым светом с частотой v2 = 750 ТГц запирающее напряжение U32 = 2 В, а при освещении красным светом с частотой V1 = 390 ТГц запирающее напряжение U31 = 0,5 В. Какое значение постоянной Планка было получено (решение)
1145.
1145
Какое запирающее напряжение надо подать на вакуумный фотоэлемент, чтобы электроны, вырванные ультрафиолетовым светом с длиной волны 100 нм из вольфрамового катода, не могли создать ток в цепи (решение)
1144.
1144
К вакуумному фотоэлементу, у которого катод выполнен из цезия, приложено запирающее напряжение 2 В. При какой длине волны падающего на катод света появится фототок (решение)
1143.
1143
Какова максимальная скорость фотоэлектронов, если фототок прекращается при запирающем напряжении 0,8 В (решение)
1142.
1142
Найти максимальную кинетическую энергию фотоэлектронов, вырванных с катода К, если запирающее напряжение равно 1,5 В (решение)
1141.
1141
Какой длины волны свет надо направить на поверхность цезия, чтобы максимальная скорость фотоэлектронов была 2 Мм/с (решение)
1140.
1140
Какую максимальную кинетическую энергию имеют фотоэлектроны при облучении железа светом с длиной волны 200 нм? Красная граница фотоэффекта для железа 288 нм (решение)
1139.
1139
Какую максимальную кинетическую энергию имеют электроны, вырванные из оксида бария, при облучении светом частотой 1 ПГц (решение)
1138.
1138
Возникнет ли фотоэффект в цинке под действием облучения, имеющего длину волны 450 нм (решение)
1137.
1137
Найти красную границу фотоэффекта для калия (решение)
1136.
1136
Длинноволновая красная граница фотоэффекта для меди 282 нм. Найти работу выхода электронов из меди в эВ (решение)
1135.
1135
При облучении алюминиевой пластины фотоэффект начинается при наименьшей частоте 1,03 ПГц. Найти работу выхода электронов из алюминия в эВ (решение)
1134.
1134
При какой минимальной энергии квантов произойдет фотоэффект на цинковой пластине (решение)
1133.
1133
Как зарядить цинковую пластину, закрепленную на стержне электрометра, положительным зарядом, имея электрическую дугу, стеклянную палочку и лист бумаги? Палочкой прикасаться к пластине нельзя (решение)
1132.
1132
В опыте по обнаружению фотоэффекта цинковая пластина крепится на стержне электрометра, предварительно заряжается отрицательно и освещается светом электрической дуги так, чтобы лучи падали перпендикулярно плоскости пластины. Как изменится время разрядки электрометра, если пластину повернуть так, чтобы лучи падали под некоторым углом; электрометр приблизить к источнику света; закрыть непрозрачным экраном часть пластины; увеличить освещенность; поставить светофильтр, задерживающий инфракрасную часть спектра; поставить светофильтр, задерживающий ультрафиолетовую часть спектра (решение)
1131.
1131
Найти импульс протона, движущегося со скоростью 0,8с (решение)
1130.
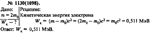
1130
Найти кинетическую энергию электрона, который движется с такой скоростью, что его масса увеличивается в 2 раза (решение)
1129.
1129
Какую ускоряющую разность потенциалов должен пройти электрон, чтобы его кинетическая энергия стала в 10 раз больше его энергии покоя? Начальную скорость электрона считать равной нулю (решение)
1128.
1128
Ускоритель Ереванского физического института позволяет получать электроны с энергией 6 ГэВ. Во сколько раз масса таких электронов больше их массы покоя? Какова масса этих электронов в аем (решение)
1127.
1127
Найти кинетическую энергию электрона в МэВ, движущегося со скоростью 0,6c (решение)
1126.
1126
Определить импульс протона, если его энергия равна энергии покоя α-частицы. Какую ускоряющую разность потенциалов должен пройти протон, чтобы приобрести такой импульс (решение)
1125.
1125
На сколько изменяется масса 1 кг льда при плавлении (решение)
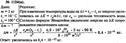
1124.
1124
Чайник с 2 кг воды нагрели от 10 °С до кипения. На сколько изменилась масса воды (решение)
1123.
1123
Электрон движется со скоростью 0,8c. Определить полную и кинетическую энергию электрона (решение)
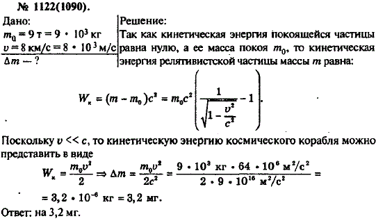
1122.
1122
Масса покоя космического корабля 9 т. На сколько увеличивается масса корабля при его движении со скоростью 8 км/с (решение)
1121.
1121
На сколько увеличится масса пружины жесткостью 10 кН/м при ее растяжении на 3 см (решение)
1120.
1120
Груз массой 18 т подъемный кран поднял на высоту 5 м. На сколько изменилась масса груза (решение)
1119.
1119
Мощность общего излучения Солнца 3,83*10^26 Вт. На сколько в связи с этим уменьшается ежесекундно масса Солнца (решение)
1118.
1118
Найти отношение заряда электрона к его массе при скорости движения электрона 0,8c. Отношение заряда электрона к его массе покоя известно (решение)
1117.
1117
При какой скорости движения космического корабля масса продуктов питания увеличится в 2 раза? Увеличится ли вдвое время использования запаса питания (решение)
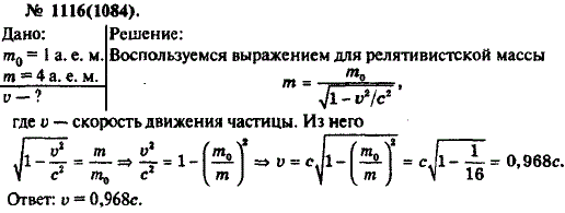
1116.
1116
С какой скоростью должен лететь протон (m0 = 1 а. е. м.), чтобы его масса стала равна массе покоя a-частицы (m0 = 4 а. е. м.) (решение)
1-50
51-100
...
7701-7750
7751-7800
7801-7850
7851-7900
7901-7950
...
8901-8950
8951-8965
Смотрите также:
Понедельник 15.12.2025
Политика конфиденциальности
Политика использования cookie
Объявления
Обратиться за помощью в учебе
Репетиторы, Заказ работ
Решебники
Лабораторные
Задачи
Книги
Форум
Copyright BamBookes © 2025
Политика конфиденциальности
|
Политика использования cookie