Бамбукес | Bambookes
Поиск по сайту
Решебник
Лабораторки
Задачи
Книги
Форум
РЕПЕТИТОРЫ и ЗАКАЗ РАБОТ
Главная
»
Обучение
»
Решение задач
»
Физика - Решение задач
В категории материалов:
8965
Показано материалов:
7851-7900
Список учебных материалов, доступных онлайн в данной категории:
Страницы:
«
1
2
...
156
157
158
159
160
...
179
180
»
1115.
1115
На сколько увеличится масса α-частицы при движении со скоростью 0,9c? Полагать массу покоя а-частицы равной 4 аем (решение)
1114.
1114
Во сколько раз увеличивается масса частицы при движении со скоростью 0,99c (решение)
1113.
1113
Какова масса протона, летящего со скоростью 2,4*10^8 м/с? Массу покоя протона считать равной 1 а. е. м (решение)
1112.
1112
С космического корабля, движущегося к Земле со скоростью 0,4c, посылают два сигнала: световой сигнал и пучок быстрых частиц, имеющих скорость относительно корабля 0,8c. В момент пуска сигналов корабль находился на расстоянии 12 Гм от Земли. Какой из сигналов и на сколько раньше будет принят на Земле (решение)
1111.
1111
Две частицы удаляются друг от друга, имея скорость 0,8c каждая, относительно земного наблюдателя. Какова относительная скорость частиц (решение)
1110.
1110
Две частицы, расстояние между которыми L= 10 м, летят навстречу друг другу со скоростями v = 0,6. Через какой промежуток времени по лабораторным часам произойдет соударение (решение)
1109.
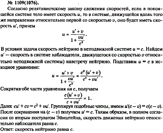
1109
Элементарная частица нейтрино движется со скоростью света с. Наблюдатель движется навстречу нейтрино со скоростью v. Какова скорость нейтрино относительно наблюдателя (решение)
1108.
1108
Сравнить время приема светового сигнала с одного расстояния, посланного с ракеты, если ракета удаляется от наблюдателя; приближается к наблюдателю (решение)
1107.
1107
На рисунке представлен график распределения проекции напряженности электрического поля электромагнитной волны по заданному направлению лучу в данный момент времени. Найти частоту колебаний (решение)
1106.
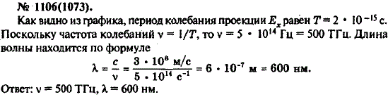
1106
На рисунке представлен график зависимости проекции напряженности электрического поля электромагнитной волны от времени для данной точки пространства луча. Найти частоту и длину волны (решение)
1105.
1105
Если смотреть на спокойную поверхность неглубокого водоема через поляроид и постепенно поворачивать его, то при некотором положении поляроида дно водоема будет лучше видно (решение)
1104.
1104
Свет, отраженный от поверхности воды, частично поляризован. Как убедиться в этом, имея поляроид (решение)
1103.
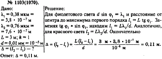
1103
Какова ширина всего спектра первого порядка (длины волн заключены в пределах от 0,38 до 0,76 мкм), полученного на экране, отстоящем на 3 м от дифракционной решетки с периодом 0,01 мм (решение)
1102.
1102
Для определения периода решетки на нее направили световой пучок через красный светофильтр, пропускающий лучи с длиной волны 0,76 мкм. Каков период решетки, если на экране, отстоящем от решетки на 1 м, расстояние между спектрами первого порядка равно 15,2 см (решение)
1101.
1101
ЛИНИЯ С длиной волны λ1= 426 нм, полученная при помощи дифракционной решетки в спектре второго порядка, видна под углом 4,9. Найти, под каким углом видна линия с длиной волны λ2 = 713 нм в спектре первого порядка (решение)
1100.
1100
Определить угол отклонения лучей зеленого света λ=0,55 мкм в спектре первого порядка, полученном с помощью дифракционной решетки, период которой равен 0,02 мм (решение)
1099.
1099
Дифракционная решетка содержит 120 штрихов на 1 мм. Найти длину волны монохроматического света, падающего на решетку, если угол между двумя спектрами первого порядка равен 8 (решение)
1098.
1098
Как изменяется картина дифракционного спектра при удалении экрана от решетки (решение)
1097.
1097
В школе есть дифракционные решетки, имеющие 50 и 100 штрихов на 1 мм. Какая из них даст на экране более широкий спектр при прочих равных условиях (решение)
1096.
1096
Почему в центральной части спектра, полученного на экране при освещении дифракционной решетки белым светом, всегда наблюдается белая полоса (решение)
1095.
1095
Почему при наблюдении на экране интерференционной картины от тонкой мыльной пленки, полученной на вертикально расположенном каркасе, в отраженном монохроматическом свете расстояние между интерференционными полосами в верхней части меньше, чем в нижней (решение)
1094.
1094
Между двумя шлифованными стеклянными пластинами попал волос, вследствие чего образовался воздушный клин. Почему в отраженном свете можно наблюдать интерференционную картину (решение)
1093.
1093
В установке для наблюдения колец Ньютона используется плосковыпуклая линза с радиусом кривизны 8,6 м. При освещении установки монохроматическим светом, падающим нормально на плоскую поверхность линзы, радиус четвертого темного кольца был равен 4,5 мм. Определить длину волны света, если наблюдение велось в отраженном свете (решение)
1092.
1092
Как изменяется интерференционная картина на экране АВ, если не изменяя расстояния между источниками света, удалять их от экрана; не изменяя расстояния до экрана, сближать источники света; источники света будут испускать свет с меньшей длиной волны (решение)
1091.
1091
Два когерентных источника S1 и S2 излучают монохроматический свет с длиной волны 600 нм. Определить, на каком расстоянии от точки О на экране будет первый максимум освещенности, если OD = 4 м и S1S2 = 1 мм (решение)
1090.
1090
Расстояние S2C больше расстояния S1C на 900 нм. Что будет в точке С, если источники имеют одинаковую интенсивность и излучают свет с частотой 5*10 Гц (решение)
1089.
1089
Экран AB освещен когерентными монохроматическими источниками света S1 и S2. Усиление или ослабление будет на экране в точке С, если от источника S2 свет приходит позже на 2,5 периода; от источника S2 приходит с запозданием по фазе на Зп; расстояние S2C больше расстояния S1C на 1,5 длины волны (решение)
1088.
1088
Два когерентных источника S1 и S2 освещают экран АВ, плоскость которого параллельна направлению S1S2. Доказать, что на экране в точке О, лежащей на перпендикуляре, опущенном на экран из середины отрезка S1s2, соединяющего источники, будет максимум освещенности (решение)
1087.
1087
Две когерентные световые волны приходят в некоторую точку пространства с разностью хода 2,25 мкм. Каков результат интерференции в этой точке, если свет красный λ = 750 нм; зеленый λ = 500 нм (решение)
1086.
1086
Для получения на экране MN интерференционной картины поместили источник света S над поверхностью плоского зеркала А на малом расстоянии от него. Объяснить причину возникновения системы когерентных световых волн (решение)
1085.
1085
На черную классную доску наклеили горизонтальную полоску белой бумаги. Как окрасятся верхний и нижний края этой полоски, если на нее смотреть сквозь призму, обращенную преломляющим ребром вверх (решение)
1084.
1084
Через призму смотрят на большую белую стену. Будет ли эта стена окрашена в цвета спектра (решение)
1083.
1083
Какими будут казаться красные буквы, если их рассматривать через зеленое стекло (решение)
1082.
1082
Показатель преломления для красного света в стекле (тяжелый флинт) равен 1,6444, а для фиолетового 1,6852. Найти разницу углов преломления в стекле данного сорта, если угол падения равен 80 (решение)
1081.
1081
Для данного света длина волны в воде 0,46 мкм. Какова длина волны в воздухе (решение)
1080.
1080
Вода освещена красным светом, для которого длина волны в воздухе 0,7 мкм. Какой будет длина волны в воде? Какой цвет видит человек, открывший глаза под водой (решение)
1079.
1079
Сколько длин волн монохроматического излучения с частотой 600 ТГц укладывается на отрезке 1 м (решение)
1078.
1078
Какие частоты колебаний соответствуют крайним красным λ=0,76 мкм и крайним фиолетовым λ=0,4 мкм лучам видимой части спектра (решение)
1077.
1077
На рисунке показаны положения главных оптических осей OO1 светящихся точек А и их изображений А1 . Какие линзы собирающие или рассеивающие соответствуют рисункам а, б, в? Найти построением положение линз и их главных фокусов (решение)
1076.
1076
На рисунке 118 показаны положение линзы, главной оптической оси, светящейся точки S и ее изображения S1. Найти построением положения главных фокусов линзы (решение)
1075.
1075
Каков ход лучей света 1 после преломления в линзах рис. 117? Каков ход лучей света 2 до преломления в линзах (решение)
1074.
1074
Расстояние от предмета до экрана равно 3 м. Какой оптической силы надо взять линзу и где следует ее поместить, чтобы получить изображение предмета, увеличенное в 5 раз (решение)
1073.
1073
Расстояние от предмета до экрана 90 см. Где надо поместить между ними линзу с фокусным расстоянием 20 см, чтобы получить на экране отчетливое изображение предмета (решение)
1072.
1072
Предмет находится перед рассеивающей линзой на расстоянии mF, где F ее фокусное расстояние. На каком расстоянии от линзы получится мнимое изображение и во сколько раз оно будет меньше самого предмета (решение)
1071.
1071
Предмет находится на расстоянии 4F от линзы. Во сколько раз его изображение на экране меньше самого предмета (решение)
1070.
1070
Определить оптическую силу рассеивающей линзы, если известно, что предмет, помещенный перед ней на расстоянии 40 см, дает мнимое изображение, уменьшенное 4 раза (решение)
1069.
1069
На каком расстоянии перед рассеивающей линзой с оптической силой -3 дптр надо поместить предмет, чтобы его мнимое изображение получилось посередине между линзой и ее мнимым фокусом (решение)
1068.
1068
На каком расстоянии от линзы с фокусным расстоянием 12 см надо поместить предмет, чтобы его действительное изображение было втрое больше самого предмета (решение)
1067.
1067
Выразить линейное увеличение Г в зависимости от фокусного расстояния линзы F и расстояния предмета от линзы d (решение)
1066.
1066
Рассматривая предмет в собирающую линзу, его располагают на расстоянии 4 см от нее. При этом получают мнимое изображение, в 5 раз большее самого предмета. Какова оптическая сила линзы (решение)
1-50
51-100
...
7751-7800
7801-7850
7851-7900
7901-7950
7951-8000
...
8901-8950
8951-8965
Смотрите также:
Понедельник 15.12.2025
Политика конфиденциальности
Политика использования cookie
Объявления
Обратиться за помощью в учебе
Репетиторы, Заказ работ
Решебники
Лабораторные
Задачи
Книги
Форум
Copyright BamBookes © 2025
Политика конфиденциальности
|
Политика использования cookie