Бамбукес | Bambookes
Поиск по сайту
Решебник
Лабораторки
Задачи
Книги
Форум
РЕПЕТИТОРЫ и ЗАКАЗ РАБОТ
Главная
»
Обучение
»
Решение задач
»
Физика - Решение задач
В категории материалов:
8965
Показано материалов:
3501-3550
Список учебных материалов, доступных онлайн в данной категории:
Страницы:
«
1
2
...
69
70
71
72
73
...
179
180
»
9455.
14.19
Катушка длиной l = 25 см и радиусом r = 2 см имеет обмотку из N = 1000 витков медной проволоки, площадь поперечного сечения которой s = 1 мм2. Катушка включена в цепь переменного тока частотой v = 50 Гц. Какую часть полного сопротивления Z катушки составляет активное сопротивление R и индуктивное сопротивление XL (решение)
9454.
14.18
Два конденсатора с емкостями C1 = 0,2 и C2 = 0,1 мкФ включены последовательно в цепь переменного тока напряжением U = 220 В и частотой v = 50 Гц. Найти ток в цепи и падения потенциала UC1 и UC2 на первом и втором конденсаторах (решение)
9453.
14.17
Обмотка катушки состоит из N = 500 витков медной проволоки, площадь поперечного сечения которой s = 1 мм2. Длина катушки l = 50 см, ее диаметр D = 5 см. При какой частоте переменного тока полное сопротивление Z катушки вдвое больше ее активного сопротивления R (решение)
9452.
14.16
Катушка длиной l = 50 см и площадью поперечного сечения S = 10 см2 включена в цепь переменного тока частотой 50 Гц. Число витков катушки N = 3000. Найти сопротивление катушки, если сдвиг фаз между напряжением и током φ = 60 ° (решение)
9451.
14.15
Колебательный контур состоит из конденсатора и катушки длиной l = 40 см из медной проволоки, площадь поперечного сечения которой s = 0,1 мм2. Найти емкость конденсатора, если, вычисляя период колебаний контура по приближенной формуле T = 2π√LC , мы допускаем ошибку e = 1% (решение)
9450.
14.14
Колебательный контур имеет емкость С = 1,1 нФ и индуктивность L = 5 мГн. Логарифмический декремент затухания N = 0,005. За какое время вследствие затухания потеряется 99% энергии контура (решение)
9449.
14.13
Колебательный контур состоит из конденсатора емкостью C = 2,22 нФ и катушки длиной l = 20 см из медной проволоки диаметром d = 0,5 мм. Найти логарифмический декремент затухания колебаний (решение)
9448.
14.12
Колебательный контур состоит из конденсатора емкостью C = 405 нФ, катушки с индуктивностью L = 10 мГн и сопротивления R = 2 Ом. Во сколько раз уменьшится разность потенциалов на обкладках конденсатора за один период колебаний (решение)
9447.
14.11
Колебательный контур состоит из конденсатора емкостью C = 0,2 мкФ н катушки с индуктивностью L = 5,07 мГн. При каком логарифмическом декременте затухания разность потенциалов на обкладках конденсатора за время t = 1 мс уменьшится в три раза? Каково при этом сопротивление контура (решение)
9446.
14.10
Колебательный контур состоит из конденсатора емкостью С = 7 мкФ и катушки с индуктивностью L = 0,23 Гн и сопротивлением R = 40 Ом. Обкладки конденсатора имеют заряд q = 0,56 мКл. Найти период колебаний контура и логарифмический декремент затухания. Написать уравнение изменения со временем t разности потенциалов U на обкладках конденсатора. Найти разность потенциалов в моменты времени, равные: T/2, T, 3T/2 и 2T. Построить график U = f(t) в пределах двух периодов (решение)
9445.
14.9
Найти отношение энергии Wм/Wэл магнитного поля колебательного контура к энергии его электрического поля для момента времени T/8 (решение)
9444.
14.8
Уравнение изменения со временем тока в колебательном контуре имеет вид I = -0.02*sin(400πt) A. Индуктивность контура L = 1 Гн. Найти период колебаний, емкость контура, максимальную энергию магнитного поля и максимальную энергию электрического поля (решение)
9443.
14.7
Уравнение изменения со временем разности потенциалов на обкладках конденсатора в колебательном контуре имеет вид U = 50*cos10^4πt B. Емкость конденсатора C = 0,1 мкФ. Найти период колебаний, индуктивность контура, закон изменения со временем тока в цепи и длину волны, соответствующую этому контуру (решение)
9442.
14.6
Для колебательного контура предыдущей задачи написать уравнение с числовыми коэффициентами изменения со временем энергии электрического поля, магнитного поля и полной энергии W. Найти энергию электрического поля, магнитного поля и полную энергию поля в моменты времени T/8, T/4 и T/2. Построить графики этих зависимостей в пределах одного периода (решение)
9441.
14.5
Колебательный контур состоит из конденсатора емкостью C = 25 нФ и катушки с индуктивностью L = 1,015 Гн. Обкладки имеют заряд q = 2,5 мкКл. Написать уравнение с числовыми коэффициентами изменения разности потенциалов на обкладках конденсатора и тока в цепи. Найти разность потенциалов на обкладках и ток в цепи в моменты времени T/8, T/4 и T/2. Построить графики этих зависимостей в пределах одного периода (решение)
9440.
14.4
Катушка с индуктивностью L = 30 мкГн присоединена к плоскому конденсатору с площадью пластин S = 0,01 м2 и расстоянием между ними d = 0,1 мм. Найти диэлектрическую проницаемость среды, заполняющей пространство между пластинами, если контур настроен на длину волны 750 м. (решение)
9439.
14.3
Какую индуктивность надо включить в колебательный контур, чтобы при емкости C = 2 мкФ получить частоту v=1000 Гц (решение)
9438.
14.2
На какой диапазон длин волн можно настроить колебательный контур, если его индуктивность L = 2 мГн, а емкость может меняться от C1 = 69 до C2 = 533 пФ (решение)
9437.
14.1
Колебательный контур состоит из конденсатора емкостью C = 888 пФ и катушки с индуктивностью L = 2 мГн. На какую длину волны настроен контур? (решение)
9436.
13.39
Закрытая труба издает основной тон до (частота 130,5 Гц). Трубу открыли. Какую частоту имеет основной тон теперь? Какова длина трубы? Скорость распространения звука в воздухе c = 340 м/с. (решение)
9435.
13.38
Найти частоту основного тона открытой трубы; закрытой трубы (решение)
9434.
13.37
Найти частоту основного тона струны, натянутой с силой F = 6 кН. Длина струны 0,8м, ее масса m = 30 г. (решение)
9433.
13.36
Камертон предыдущей задачи дает с другим камертоном частоту биений νб = 2 Гц. Найти частоту колебаний второго камертона. (решение)
9432.
13.35
Струна, натянутая с силой F1 = 147 Н, дает с камертоном частоту биений 8 Гц. После того как эту струну натянули с силой F2 = 156,8 Н, она стала настроена с камертоном в унисон. Найти частоту колебаний камертона. (решение)
9431.
13.34
Зная предел прочности для стали, найти наибольшую частоту, на которую можно настроить струну длиной l = 1 м (решение)
9430.
13.33
С какой силой надо натянуть стальную струну длиной l= 20 см и диаметром d = 0,2 мм, чтобы она издавала тон ля, частота v = 435 Гц (решение)
9429.
13.32
Какую длину должна иметь стальная струна радиусом r = 0,05 см, чтобы при силе натяжения F = 0,49 кН она издавала тон частотой v = 320 Гц (решение)
9428.
13.31
Летучая мышь летит перпендикулярно к стене со скоростью v = 6,0 м/с, издавая ультразвук частотой ν = 45 кГц. Какие две частоты звука слышит летучая мышь? Скорость распространения звука в воздухе c = 340 м/с. (решение)
9427.
13.30
Два поезда идут навстречу друг другу с одинаковой скоростью. Какова должна быть их скорость и, чтобы частота свистка одного из них, слышимого на другом, изменялась в 9/8 раза? Скорость распространения звука в воздухе c = 335 м/с (решение)
9426.
13.29
Ружейная пуля летит со скоростью v = 200 м/с. Во сколько раз изменится частота тона свиста пули для неподвижного наблюдателя, мимо которого она пролетает? Скорость распространения звука в воздухе c = 333 м/с. (решение)
9425.
13.28
Наблюдатель на берегу моря слышит звук пароходного гудка. Когда наблюдатель и пароход находятся в покое, частота воспринимаемого наблюдателем звука 420 Гц. При движении парохода воспринимаемая частота 430 Гц, если он приближается к наблюдателю, и 415 Гц, если пароход удаляется от него. Найти скорость парохода в первом и во втором случаях, если скорость распространения звука в воздухе c = 338 м/с (решение)
9424.
13.27
Когда поезд проходит мимо неподвижного наблюдателя, частота тона гудка паровоза меняется скачком. Какой процент от истинной частоты тона составляет скачок частоты, если поезд движется со скоростью v = 60 км/ч (решение)
9423.
13.26
Два поезда идут навстречу друг другу со скоростями v1 = 72 км/ч и v2 = 54 км/ч. Первый поезд дает свисток с частотой 600 Гц. Найти частоту колебаний звука, который слышит пассажир второго поезда перед встречей; после встречи поездов. Скорость распространения звука в воздухе c = 340 м/с. (решение)
9422.
13.25
Для каких наибольших частот применим метод Кундта определения скорости звука, если считать, что наименьшее различаемое расстояние между пучностями l = 4 мм? Скорость распространения звука в воздухе c = 340 м/с (решение)
9421.
13.24
Какова была длина стеклянного стержня в трубке Кундта, если при закреплении его посередине в воздушном столбе наблюдалось n = 5 пучностей? Длина воздушного столба l2 = 0,25 м. Модуль Юнга для стекла E = 6,9·10^10 Па; плотность стекла 2,5·10^3 кг/м3. Скорость распространения звука в воздухе c = 340 м/с. (решение)
9420.
13.23
При образовании стоячей волны в трубке Кундта в воздушном столбе наблюдалось n = 6 пучностей. Какова была длина воздушного столба, если стальной стержень закреплен посередине; в конце? Длина стержня l1 = 1 м. Скорость распространения звука в стали c1 = 5250 м/с, в воздухе c2 = 313 м/c (решение)
9419.
13.22
Найти расстояние между соседними зубцами звуковой бороздки на граммофонной пластинке для 100 Гц; 2000 Гц. Среднее расстояние от центра пластинки r = 10 см. Частота вращения пластинки n = 78 мин-1. (решение)
9418.
13.21
Найти расстояние между соседними зубцами звуковой бороздки на граммофонной пластинке для тона ля (частота ν = 435 Гц) в начале записи на расстоянии r = 12 см от центра; в конце записи на расстоянии r = 4 см от центра. Частота вращения пластинки n = 78 мин-1. (решение)
9417.
13.20
На сколько увеличился уровень громкости звука, если интенсивность звука возросла в 3000 раз; в 30 000 раз (решение)
9416.
13.19
Интенсивность звука I =10 мВт/м2. Найти уровень громкости и амплитуду звукового давления (решение)
9415.
13.18
Интенсивность звука увеличилась в 1000 раз. На сколько увеличился уровень звукового давления? Во сколько раз увеличилась его амплитуда (решение)
9414.
13.17
Шум на улице с уровнем громкости LI1 =70 фон слышен в комнате так, как шум с уровнем громкости LI2 = 40 фон. Найти отношение I1/I2 интенсивностей на улице и в комнате (решение)
9413.
13.16
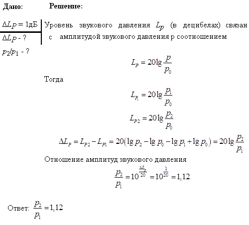
Два звука отличаются по уровню звукового давления на Lp = 1 дБ. Найти отношение p2/p1 амплитуд их звукового давления. (решение)
9412.
13.15
Два звука отличаются по уровню громкости на 1 фон. Найти отношение I1/I2 интенсивностей этих звуков. (решение)
9411.
13.14
Найти предельный угол полного внутреннего отражения звуковых волн на границе воздух - стекло. Воспользоваться необходимыми данными из предыдущей задач (решение)
9410.
13.13
Найти показатель преломления звуковых волн на границе воздух стекло. Модуль Юнга для стекла E = 6,9·10^10 Па, плотность стекла 2,6·10^3 кг/м3, температура воздуха t = 20 (решение)
9409.
13.12
Для определения температуры верхних слоев атмосферы нельзя пользоваться термометром, так как вследствие малой плотности газа термометр не придет в тепловое равновесие с окружающей средой. Для этой цели пускают ракету с гранатами, взрываемыми при достижении определенной высоты. Найти температуру на высоте h = 20 км от поверхности Земли, если звук от взрыва, произведенного на высоте h1 = 21 км, пришел позже на t = 6,75 с звука от взрыва, произведенного на высоте h2 = 19 км. (решение)
9408.
13.11
Зная, что средняя молярная кинетическая энергия поступательного движения молекул азота 3,4 кДж/моль, найти скорость распространения звука в азоте (решение)
9407.
13.10
Найти скорость с распространения звука в двухатомном газе, если известно, что при давлении p =1,01·10^5 Па плотность газа 1,29 кг/м3 (решение)
9406.
13.9
Зная, что средняя квадратичная скорость молекул двухатомного газа в условиях опыта v = 461 м/с, найти скорость распространения звука в газе. (решение)
1-50
51-100
...
3401-3450
3451-3500
3501-3550
3551-3600
3601-3650
...
8901-8950
8951-8965
Смотрите также:
Понедельник 15.12.2025
Политика конфиденциальности
Политика использования cookie
Объявления
Обратиться за помощью в учебе
Репетиторы, Заказ работ
Решебники
Лабораторные
Задачи
Книги
Форум
Copyright BamBookes © 2025
Политика конфиденциальности
|
Политика использования cookie