Бамбукес | Bambookes
Поиск по сайту
Решебник
Лабораторки
Задачи
Книги
Форум
РЕПЕТИТОРЫ и ЗАКАЗ РАБОТ
Главная
»
Обучение
»
Решение задач
»
Физика - Решение задач
В категории материалов:
8965
Показано материалов:
2501-2550
Список учебных материалов, доступных онлайн в данной категории:
Страницы:
«
1
2
...
49
50
51
52
53
...
179
180
»
5652.
16.41
Вычислить поляризуемость атома водорода и диэлектрическую проницаемость атомарного водорода при нормальных условиях. Радиус электронной орбиты принять равным 53 пм. (решение)
5653.
16.42
Атом водорода находится в однородном электрическом поле напряженностью E=100 кВ/м. Определить электрический момент и плечо индуцированного диполя. Радиус r электронной орбиты равен 53 пм. (решение)
5654.
16.43
Диэлектрическая проницаемость аргона при нормальных условиях равна 1,00055. Определить поляризуемость α атома аргона. (решение)
5655.
16.44
Атом ксенона поляризуемость 5,2*10-29 м3 находится на расстоянии 1 нм от протона. Определить индуцированный в атоме ксенона электрический момент. (решение)
5656.
16.45
Какой максимальный электрический момент будет индуцирован у атома неона, находящегося на расстоянии r=1 нм от молекулы воды? Электрический момент молекулы воды равен 6,2*10-30 Кл*м. Поляризуемость атома неона равна 4,7*10-30 м3. (решение)
5657.
16.46
Криптон при нормальных условиях находится в однородном электрическом поле напряженностью E=2 MB/м. Определить объемную плотность энергии поляризованного криптона, если поляризуемость атома криптона равна 4,5 *10-29 м3. (решение)
5658.
16.47
Определить поляризуемость атомов углерода в алмазе. Диэлектрическая проницаемость алмаза равна 5,6, плотность 3,5*103 кг/м3. (решение)
5659.
16.48
Показатель преломления газообразного кислорода при нормальных условиях равен 1,000272. Определить электронную поляризуемость его молекулы. (решение)
5660.
16.49
Показатель преломления n газообразного хлора при нормальных условиях равен 1,000768. Определить диэлектрическую проницаемость жидкого хлора, плотность которого равна 1,56*10^3 кг/м3. (решение)
5661.
16.50
При нормальных условиях показатель преломления углекислого газа CO2 равен 1,000450. Определить диэлектрическую проницаемость жидкого СО2, если его плотность 1,19*103 кг/м3. (решение)
5662.
16.51
Показатель преломления n жидкого сероуглерода CS2 равен 1,62. Определить электронную поляризуемость его молекул, зная его плотность. (решение)
5663.
16.52
Поляризуемость атома аргона равна 2,03*10-29 м3. Определить диэлектрическую проницаемость и показатель преломления жидкого аргона, плотность которого равна 1,44*103 кг/м3. (решение)
5664.
16.53
Определить показатель преломления n1 жидкого кислорода, если показатель преломления n2 газообразного кислорода при нормальных условиях равен 1,000272. Плотность жидкого кислорода равна 1,19*103 кг/м3. (решение)
5665.
16.54
Вычислить ориентационную поляризуемость молекул воды при температуре t=27 °С, если электрический момент молекулы воды равен 6,1*10-30 Кл*м. (решение)
5666.
16.55
Зная, что показатель преломления n водяных паров при нормальных условиях равен 1,000252 и что молекула воды обладает электрическим моментом p=6,1*10-30 Кл*м, определить, какую долю от общей поляризуемости составляет электронная поляризуемость молекулы. (решение)
5667.
16.56
Электрический момент молекул диэлектрика равен 5*10-30 Кл*м. Диэлектрик е=2 помещен в электрическое поле напряженностью Eлок=100 МВ/м. Определить температуру 7, при которой среднее значение проекции электрического момента на направление вектора будет равно 1/2p. (решение)
5668.
16.57
Диэлектрик, молекулы которого обладают электрическим моментом p=5*10-30 Кл*м, находится при температуре 300 К в электрическом поле напряженностью Eлок=100 МВ/м. Определить, во сколько раз число молекул, ориентированных по полю (0≤φ≤1), больше, чем против поля (179°≤φ≤180). Угол образован векторами р и Елок. (решение)
5669.
1
Положительные заряды 3 мкКл и20 нКл находятся в вакууме на расстоянии r1=1,5 м друг от друга. Определить работу, которую надо совершить, чтобы сблизить заряды до расстояния r2=1 м. (решение)
5670.
2
Найти работу поля по перемещению заряда Q=10 нКл из точки 1 в точку 2, находящиеся между двумя разноименно заряженными с поверхностной плотностью σ=0,4 мкКл/м2 бесконечными параллельными плоскостями, расстояние между которыми равно 3 см. (решение)
5671.
3
По тонкой нити, изогнутой по дуге окружности радиусом R, равномерно распределен заряд с линейной плотностью τ=10 нКл/м. Определить напряженность и потенциал электрического поля, создаваемого таким распределенным зарядом в точке O, совпадающей с центром кривизны дуги. Длина нити составляет 1/3 длины окружности и равна 15 см. (решение)
5672.
4
Электрическое поле создано длинным цилиндром радиусом 1 см, равномерно заряженным с линейной плотностью τ=20 нКл/м. Определить разность потенциалов двух точек этого поля, находящихся на расстояниях a1=0,5 см и a2=2 см от поверхности цилиндра, в средней его части. (решение)
5673.
5
Электрическое поле создано тонким стержнем, несущим равномерно распределенный по длине заряд 0,1 мкКл/м. Определить потенциал поля в точке, удаленной от концов стержня на расстояние, равное его длине. (решение)
5674.
6
Электрон со скоростью 1,83*10^6 м/с влетел в однородное электрическое поле в направлении, противоположном вектору напряженности поля. Какую разность потенциалов должен пройти электрон, чтобы обладать энергией 13,6 эВ (решение)
5675.
7
Определить начальную скорость сближения протонов, находящихся на достаточно большом расстоянии друг от друга, если минимальное расстояние, на которое они могут сблизиться, равно 10-11 см. (решение)
5676.
8
Электрон без начальной скорости прошел разность потенциалов 10 кВ и влетел в пространство между пластинами плоского конденсатора, заряженного до разности потенциалов U1=100 B, по линии AB, параллельной пластинам. Расстояние между пластинами равно 2 см. Длина пластин конденсатора в направлении полета электрона 20 см. Определить расстояние BC на экране, отстоящем от конденсатора на l2=1 м. (решение)
5677.
15.1
Точечный заряд Q=10 нКл, находясь в некоторой точке поля, обладает потенциальной энергией П=10 мкДж. Найти потенциал этой точки поля. (решение)
5678.
15.2
При перемещении заряда Q=20 нКл между двумя точками поля внешними силами была совершена работа A=4 мкДж. Определить работу сил поля и разность потенциалов этих точек. (решение)
5679.
15.3
Электрическое поле создано точечным положительным зарядом Q1=6 нКл. Положительный заряд Q2 переносится из точки А поля в точку B. Каково изменение потенциальной энергии, приходящееся на единицу переносимого заряда, если r1=20 см и r2=50 см? (решение)
5680.
15.4
Электрическое поле создано точечным зарядом Q1=50 нКл. Не пользуясь понятием потенциала, вычислить работу внешних сил по перемещению точечного заряда Q2=-2 нКл из точки С в точку B, если r1= 10 см, r2=20 см. Определить также изменение потенциальной энергии системы зарядов. (решение)
5681.
15.5
Поле создано точечным зарядом Q=1 нКл. Определить потенциал поля в точке, удаленной от заряда на расстояние r=20 см. (решение)
5682.
15.6
Определить потенциал φ электрического поля в точке, удаленной от зарядов Q1= -0,2 мкКл и Q2=0,5 мкКл соответственно на 15 см и 25 см. Определить также минимальное и максимальное расстояния между зарядами, при которых возможно решение. (решение)
5683.
15.7
Заряды Q1=1 мкКл и Q2=-1 мкКл находятся на расстоянии d=10 см. Определить напряженность и потенциал поля в точке, удаленной на расстояние r=10 см от первого заряда и лежащей на линии, проходящей через него перпендикулярно направлению от Q1 к Q2. (решение)
5684.
15.8
Вычислить потенциальную энергию системы двух точечных зарядов Q1=100 нКл и Q2=10 нКл, находящихся на расстоянии d=10 см друг от друга. (решение)
5685.
15.9
Найти потенциальную энергию системы трех точечных зарядов Q1= 10 нКл, Q2=20 нКл и Q3=-30 нКл, расположенных в вершинах равностороннего треугольника со стороной длиной a=10 см. (решение)
5686.
15.10
Какова потенциальная энергия системы четырех одинаковых точечных зарядов Q=10 нКл, расположенных в вершинах квадрата со стороной длиной 10 см? (решение)
5687.
15.11
Определить потенциальную энергию П системы четырех точечных зарядов, расположенных в вершинах квадрата со стороной длиной 10 см. Заряды одинаковы по модулю Q=10 нКл, но два из них отрицательны. Рассмотреть два возможных случая расположения зарядов. (решение)
5688.
15.12
Поле создано двумя точечными зарядами +2Q и -Q, находящимися на расстоянии d=12 см друг от друга. Определить геометрическое место точек на плоскости, для которых потенциал равен нулю, написать уравнение линии нулевого потенциала (решение)
5689.
15.13
Система состоит из трех зарядов-двух одинаковых по величине Q1=Q2=1 мкКл и противоположных по знаку и заряда Q=20 нКл, расположенного в точке 1 посередине между двумя другими зарядами системы. Определить изменение потенциальной энергии системы при переносе заряда Q из точки 1 в точку 2. Эти точки удалены от отрицательного заряда Q2 на расстояние a=0,2 м (решение)
5690.
15.14
По тонкому кольцу радиусом 10 см равномерно распределен заряд с линейной плотностью 10 нКл/м. Определить потенциал в точке, лежащей на оси кольца, на расстоянии a=5 см от центра. (решение)
5691.
15.15
На отрезке тонкого прямого проводника равномерно распределен заряд с линейной плотностью τ=10 нКл/м. Вычислить потенциал, создаваемый этим зарядом в точке, расположенной на оси проводника и удаленной от ближайшего конца отрезка на расстояние, равное его длине. (решение)
5692.
15.16
Тонкий стержень длиной 10 см несет равномерно распределенный заряд Q=1 нКл. Определить потенциал электрического поля в точке, лежащей на оси стержня на расстоянии a=20 см от ближайшего его конца. (решение)
5693.
15.17
Тонкие стержни образуют квадрат со стороной длиной a. Стержни заряжены с линейной плотностью τ=1,33 нКл/м. Найти потенциал в центре квадрата. (решение)
5694.
15.18
Бесконечно длинная тонкая прямая нить несет равномерно распределенный по длине нити заряд с линейной плотностью 0,01 мкКл/м. Определить разность потенциалов двух точек поля, удаленных от нити на r1=2 см и r2=4 см. (решение)
5695.
15.19
Тонкая круглая пластина несет равномерно распределенный по плоскости заряд Q=1 нКл. Радиус пластины равен 5 см. Определить потенциал электрического поля в двух точках в центре пластины; в точке, лежащей на оси, перпендикулярной плоскости пластины и отстоящей от центра пластины на a =5 см. (решение)
5696.
15.20
Имеются две концентрические металлические сферы радиусами R1=3 см и R2=6 см. Пространство между сферами заполнено парафином. Заряд Q1 внутренней сферы равен —1 нКл, внешний Q2= 2 нКл. Найти потенциал электрического поля на расстоянии: r1= 1 см; r2=5 см; r3=9 см от центра сфер. (решение)
5697.
15.21
Металлический шар радиусом R=5 см несет заряд Q = 1 нКл. Шар окружен слоем эбонита толщиной d=2 см. Вычислить потенциал электрического поля на расстоянии r1=3 см; r2=6 см; r3=9 см от центра шара. Построить график зависимости φ(r). (решение)
5698.
15.22
Металлический шар радиусом R1=10 см заряжен до потенциала 300 B. Определить потенциал этого шара в двух случаях после того, как его окружат сферической проводящей оболочкой радиусом R2=15 см и на короткое время соединят с ней проводником; если его окружить сферической проводящей заземленной оболочкой радиусом R2= 15 см? (решение)
5699.
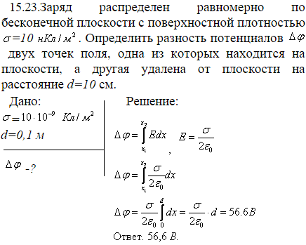
15.23
Заряд распределен равномерно по бесконечной плоскости с поверхностной плотностью 10 нКл/м2. Определить разность потенциалов двух точек поля, одна из которых находится на плоскости, а другая удалена от плоскости на расстояние d = 10 см. (решение)
5700.
15.24
Определить потенциал, до которого можно зарядить уединенный металлический шар радиусом R=10 см, если напряженность поля, при которой происходит пробой воздуха, равна 3 МВ/м. Найти также максимальную поверхностную плотность электрических зарядов перед пробоем. (решение)
5701.
15.25
Две бесконечные параллельные плоскости находятся на расстоянии d=0,5 см друг от друга. На плоскостях равномерно распределены заряды с поверхностными плотностями 0,2 и -0,3 мкКл/м2. Определить разность потенциалов между плоскостями. (решение)
1-50
51-100
...
2401-2450
2451-2500
2501-2550
2551-2600
2601-2650
...
8901-8950
8951-8965
Смотрите также:
Понедельник 16.03.2026
Политика конфиденциальности
Политика использования cookie
Объявления
Обратиться за помощью в учебе
Репетиторы, Заказ работ
Решебники
Лабораторные
Задачи
Книги
Форум
Copyright BamBookes © 2026
Политика конфиденциальности
|
Политика использования cookie