Бамбукес | Bambookes
Поиск по сайту
Решебник
Лабораторки
Задачи
Книги
Форум
РЕПЕТИТОРЫ и ЗАКАЗ РАБОТ
Главная
»
Обучение
»
Решение задач
»
Физика - Решение задач
В категории материалов:
8965
Показано материалов:
8301-8350
Список учебных материалов, доступных онлайн в данной категории:
Страницы:
«
1
2
...
165
166
167
168
169
...
179
180
»
665.
665
Сосуд содержит 2 л воды и лед при общей температуре 0 °С. После введения 380 г водяного пара при температуре 100 °С лед растаял и вся вода нагрелась до 70. Сколько льда было в сосуде? Теплоемкость сосуда 57 Дж/К (решение)
664.
664
В алюминиевый калориметр массой 300 г опустили кусок льда. Температура калориметра и льда -15 °С. Затем пропустили через калориметр водяной пар при 100 °С. После того как температура смеси стала 25 °С, измерили массу смеси, она оказалась равной 500 г. Найти массу сконденсировавшегося пара и массу льда, находившегося в калориметре в начале опыта (решение)
663.
663
ДЛЯ определения удельной теплоты парообразования воды в алюминиевый калориметр массой 52 г, содержащий 250 г воды при 9 °С, ввели пар при температуре 100 °С. После его конденсации в калориметре оказалось 259 г воды с установившейся температурой 30. Вычислить по этим данным удельную теплоту парообразования воды (решение)
662.
662
В стальной сосуд массой 300 г налили 1,5 л воды при 17 °С. В воду опустили кусок мокрого снега массой 200 г. Когда снег растаял, установилась температура 7. Сколько воды было в комке снега (решение)
661.
661
Чтобы охладить 200 г воды, имеющей температуру 25 °С, в нее бросают взятые из холодильника брусочки льда объемом 6,4 см3, температура которых -5 °С. Сколько надо бросить брусочков для охлаждения воды до 5 (решение)
660.
660
Для определения удельной теплоты плавления олова в калориметр, содержащий 330 г воды при 7 °С, влили 350 г расплавленного олова при температуре затвердевания. После этого в калориметре, теплоемкость которого 100 Дж/К, установилась температура 32 °С. Определить по данным опыта значение удельной теплоты плавления олова (решение)
659.
659
Сколько стали, взятой при 20 °С, можно расплавить в печи с КПД 50%, сжигая 2 т каменного угля (решение)
658.
658
Сколько дров надо сжечь в печке с КПД 40%, чтобы получить из 200 кг снега, взятого при температуре -10 °С, воду при 20 (решение)
657.
657
До какой температуры следует нагреть алюминиевый куб, чтобы, поставленный на лед, он мог полностью в него погрузиться? Температура льда 0 (решение)
656.
656
Сравнить внутренние энергии свинца массой 600 г в твердом и жидком состояниях при температуре плавления (решение)
655.
655
Через воду, имеющую температуру 10 °С, пропускают водяной пар при 100 °С. Сколько процентов составит масса воды, образовавшейся из пара, от массы всей воды в сосуде в момент, когда ее температура равна 50 (решение)
654.
654
В сосуд, содержащий 2,8 л воды при 20 °С, бросают кусок стали массой 3 кг, нагретый до 460 °С. Вода нагревается до 60, а часть ее обращается в пар. Найти массу воды, обратившейся в пар. Теплоемкостью сосуда пренебречь (решение)
653.
653
Алюминиевый чайник массой 400 г, в котором находится 2 кг воды при 10 °С, помещают на газовую горелку с КПД 40%. Какова мощность горелки, если через 10 мин вода закипела, причем 20 г воды выкипело (решение)
652.
652
Колбу с 600 г воды при 10 °С нагревают на спиртовке с КПД 35%. Через какое время вода закипит? Сколько воды ежесекундно обращается в пар при кипении, если в 1 мин сгорает 2 г спирта? Теплоемкость колбы 100 Дж/К (решение)
651.
651
В сосуд, содержащий 1,5 кг воды при 15 °С, впускают 200 г водяного пара при 100 °С. Какая общая температура установится в сосуде после конденсации пара (решение)
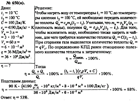
650.
650
ВЫЧИСЛИТЬ КПД газовой горелки, если на нагревание чайника с 3 л воды от 10 °С до кипения было израсходовано 60 л газа. Теплоемкость чайника 100 Дж/К, теплота сгорания газа 36 МДж/м3 (решение)
649.
649
Сравнить величину внутренней энергии воды и водяного пара одинаковой массы при температуре кипения (решение)
648.
648
Бытовой газовый водонагреватель проточного типа имеет полезную мощность 21 кВт и КПД 80%. Сколько времени будет наполняться ванна вместимостью 200 л водой, нагретой в нагревателе на 24 °С, и каков расход газа в литрах за это время? При сгорании 1 м3 природного газа выделяется энергия 36 МДж (решение)
647.
647
После опускания в воду, имеющую температуру 10 °С, тела, нагретого до 100 °С, через некоторое время установилась общая температура 40 °С. Какой станет температура воды, если, не вынимая первого тела, в нее опустить еще одно такое же тело, нагретое до 100 (решение)
646.
646
Для приготовления ванны вместимостью 200 л смешали холодную воду при 10 °С с горячей при 60 °С. Какие объемы той и другой воды надо взять, чтобы температура установилась 40 (решение)
645.
645
В калориметр с теплоемкостью 63 Дж/К было налито 250 г масла при 12 °С. После опускания в масло медного тела массой 500 г при 100 °С установилась общая температура 33 °С. Какова, по данным опыта, удельная теплоемкость масла (решение)
644.
644
Смесь из свинцовых и алюминиевых опилок с общей массой 150 г и температурой 100 °С погружена в калориметр с водой, температура которой 15 °С, а масса 230 г. Окончательная температура установилась 20. Теплоемкость калориметра 42 Дж/К. Сколько свинца и алюминия было в смеси (решение)
643.
643
На рисунке 70 изображены графики изменения температуры двух тел в зависимости от подводимого количества теплоты. Какова начальная и конечная температура каждого тела? Каковы их удельные теплоемкости, если масса каждого из них равна 2 кг (решение)
642.
642
Поршень перевели из положения А в положение В (рис. 69) в первом случае очень медленно, а во втором очень быстро и выждали достаточное время. В обоих случаях точки А и В отражают начальное и конечное состояния. Объяснить происходящие процессы и начертить ход графиков (решение)
641.
641
В сосуд, на дне которого была вода, накачали воздух. Когда открыли кран и сжатый воздух вырвался наружу, сосуд заполнился водяным туманом. Почему это произошло (решение)
640.
640
Для получения газированной воды через воду пропускают сжатый углекислый газ. Почему температура воды при этом понижается (решение)
639.
639
Доказать, что при постоянном давлении удельная теплоемкость одноатомного газа, молярная масса которого M, находится по формуле cp=5R/2M. Найти удельную теплоемкость гелия при постоянном давлении (решение)
638.
638
Какая часть количества теплоты, сообщенного одноатомному газу в изобарном процессе, идет на увеличение внутренней энергии и какая часть на совершение работы (решение)
637.
637
Какое количество теплоты Q надо сообщить одноатомному газу, количество вещества которого v, для изобарного нагревания на ΔT (решение)
636.
636
Найдя по таблицам значение удельной теплоемкости воздуха и зная молярную массу M, вычислить, во сколько раз большее количество теплоты потребуется для изобарного нагревания, чем для изохорного. Масса воздуха и разность температур в обоих случаях одинаковы (решение)
635.
635
Во сколько раз количество теплоты, которое идет на нагревание газа при постоянном давлении, больше работы, совершаемой газом при расширении? Удельная теплоемкость газа при постоянном давлении cp, молярная масса M (решение)
634.
634
Объем кислорода массой 160 г, температура которого 27 °С, при изобарном нагревании увеличился вдвое. Найти работу газа при расширении, количество теплоты, которое пошло на нагревание кислорода, изменение внутренней энергии (решение)
633.
633
Удельная теплоемкость азота, когда его нагревают при постоянном давлении, равна 1,05 кДж/кг*К, а при постоянном объеме 0,75. Почему эти величины имеют разные значения? Какая совершается работа при изобарном нагревании азота массой 1 кг на 1 К (решение)
632.
632
Для изобарного нагревания газа, количество вещества которого 800 моль, на 500 К ему сообщили количество теплоты 9,4 МДж. Определить работу газа и приращение его внутренней энергии (решение)
631.
631
Какую работу совершил воздух массой 200 г при его изобарном нагревании на 20 К? Какое количество теплоты ему при этом сообщили (решение)
630.
630
В двух цилиндрах под подвижным поршнем находятся водород и кислород. Сравнить работы, которые совершают эти газы при изобарном нагревании, если их массы, а также начальные и конечные температуры равны (решение)
629.
629
Какую работу A совершает газ, количество вещества которого V, при изобарном повышении температуры на T (решение)
628.
628
Идеальный газ в количестве 4 моль изобарически нагревают при давлении 3p так, что его объем увеличивается в 3 раза. Затем газ изохорически охлаждают до давления р, после чего изобарически сжимают до первоначального объема и изохорически нагревают до начальной температуры 250 К. Изобразить циклический процесс в координатах p,V и определить работу газа в этом процессе (решение)
627.
627
В вертикально расположенном цилиндре с площадью основания 1 дм2 под поршнем массой 10 кг, скользящим без трения, находится воздух. При изобарном нагревании воздуха поршень поднялся на 20 см. Какую работу совершил воздух, если наружное давление равно 100 кПа (решение)
626.
626
Сравнить внутреннюю энергию газа, находящегося в открытой колбе до нагревания, с внутренней энергией газа, оставшегося в колбе после изобарного нагревания (решение)
625.
625
При уменьшении объема одноатомного газа в 3,6 раза его давление увеличилось на 20%. Во сколько раз изменилась внутренняя энергия (решение)
624.
624
Какова внутренняя энергия гелия, заполняющего аэростат объемом 60 м3 при давлении 100 кПа (решение)
623.
623
Как изменяется внутренняя энергия одноатомного газа при изобарном нагревании? при изохорном охлаждении? при изотермическом сжатии (решение)
622.
622
Сравнить внутренние энергии аргона и гелия при одинаковой температуре. Массы газов одинаковы (решение)
621.
621
На сколько изменяется внутренняя энергия гелия массой 200 г при увеличении температуры на 20 (решение)
620.
620
Какова внутренняя энергия 10 моль одноатомного газа при температуре 27 (решение)
619.
619
Проволока с висящим на ней грузом массой m1 имеет длину l1 а при увеличении массы груза до m2 длина становится l2. Найти длину проволоки l0 без нагрузки (решение)
618.
618
При какой наименьшей длине L свинцовая проволока, подвешенная за один конец, разорвется от собственного веса (решение)
617.
617
Из скольких стальных проволок диаметром 2 мм должен состоять трос, рассчитанный на подъем груза массой 2 т (решение)
616.
616
Диаметр капроновой рыболовной лесы 0,12 мм, а разрывная нагрузка 7,5 Н. Найти предел прочности на разрыв данного сорта капрона (решение)
1-50
51-100
...
8201-8250
8251-8300
8301-8350
8351-8400
8401-8450
...
8901-8950
8951-8965
Смотрите также:
Понедельник 15.12.2025
Политика конфиденциальности
Политика использования cookie
Объявления
Обратиться за помощью в учебе
Репетиторы, Заказ работ
Решебники
Лабораторные
Задачи
Книги
Форум
Copyright BamBookes © 2025
Политика конфиденциальности
|
Политика использования cookie