Бамбукес | Bambookes
Поиск по сайту
Решебник
Лабораторки
Задачи
Книги
Форум
РЕПЕТИТОРЫ и ЗАКАЗ РАБОТ
Главная
»
Обучение
»
Решение задач
»
Физика - Решение задач
В категории материалов:
8965
Показано материалов:
8251-8300
Список учебных материалов, доступных онлайн в данной категории:
Страницы:
«
1
2
...
164
165
166
167
168
...
179
180
»
715.
К заряженному электрометру подносили изолированный незаряженный проводник; заземленный проводник. Как изменялись показания электрометра в каждод из этих случаев (решение)
714.
В однородное электрическое поле внесли металлический шар. Останется ли поле однородным вблизи поверхности шара (решение)
713.
Как, имея заряженную палочку, зарядить два металлических шара, укрепленных на изолирующих подставках, одинаковыми по модулю и противоположными по знаку зарядами (решение)
712.
Сравнить силу взаимодействия двух одинаковых шаров в случае одноименных и разноименных одинаковых по модулю зарядов. Расстояние между зарядами сравнимо с их радиусом (решение)
711.
В каком случае листочек незаряженной металлической фольги с большего расстояния притянется к заряженной палочке: если он лежит на заземленном стальном листе или когда он находится на сухом стекле (решение)
710.
К заряженному электрометру подносят с достаточно большого расстояния отрицательно заряженный предмет. По мере приближения предмета показания электрометра сначала уменьшаются, а с некоторого момента вновь увеличиваются. Заряд какого знака был на электрометре (решение)
709.
На шелковой нити висит алюминиевая гильза. Необходимо определить, заряжена ли эта гильза, а если заряжена, то каков знак заряда. Предложите несколько способов (решение)
708.
Шарик массой m, несущий заряд q, падает в однородном электрическом поле напряженностью E. Линии напряженности направлены параллельно поверхности земли. Каково движение шарика? Написать уравнение траектории y=y(x), направив ось X параллельно вектору напряженности, а ось Y вертикально вниз. Начальная скорость шарика равна нулю, сопротивлением воздуха пренебречь (решение)
707.
В вершинах равностороннего треугольника со стороной а находятся заряды +q, +q и -q. Найти напряженность поля Е в центре треугольника (решение)
706.
При внесении заряженного металлического шарика, подвешенного на изолирующей нити, в однородное электрическое поле нить образовала с вертикалью угол 45. На сколько уменьшится угол отклонения нити при стекании с шарика 1/10 доли его заряда? Линии напряженности поля направлены горизонтально (решение)
705.
В однородном поле напряженностью 40 кВ/м находится заряд 27 нКл. Найти напряженность результирующего поля на расстоянии 9 см от заряда в точках, лежащих на силовой линии однородного поля, проходящей через заряд; на прямой, проходящей через заряд и перпендикулярной силовым линиям (решение)
704.
Два заряда, один из которых по модулю в 4 раза больше другого, расположены на расстоянии а друг от друга. В какой точке пространства напряженность поля равна нулю, если заряды одноименные; разноименные (решение)
703.
Заряды по 0,1 мкКл расположены на расстоянии 6 см друг от друга. Найти напряженность поля в точке, удаленной на 5 см от каждого из зарядов. Решить эту задачу для случаев: оба заряда положительные; один заряд положительный, а другой отрицательный (решение)
702.
В точке А (рис. 74) расположен заряд q1 в точке В заряд q2. Найти проекцию на ось X вектора напряженности результирующего поля в точках С и D, если АС = 6 см, СВ = BD = 3 см. Решить задачу для следующих значений зарядов: q1=40 нКл, q2=10 нКл; q1=40 нКл, q2=-10 нКл; q1 = -40 нКл, q2 = 10 нКл; q1 = -40 нКл, q2 = -10 нКл (решение)
701.
Найти напряженность поля заряда 36 нКл в точках, удаленных от заряда на 9 и 18 см (решение)
700.
С каким ускорением движется электрон в поле напряженностью 10 кВ/м (решение)
699.
699
Какая сила действует на заряд 12 нКл, помещенный в точку, в которой напряженность электрического поля равна 2 кВ/м (решение)
698.
698
В некоторой точке поля на заряд 2 нКл действует сила 0,4 мкН. Найти напряженность поля в этой точке (решение)
697.
697
На нитях длиной 1 м, закрепленных в одной точке, подвешены два одинаковых шарика массой 2,7 г каждый. Когда шарикам сообщили одинаковые одноименные заряды, они разошлись и нити образовали угол 60. Найти заряд каждого шарика (решение)
696.
696
На двух одинаковых по длине нитях, закрепленных в одной точке, подвешены два шарика. Сравнить углы отклонений нитей от вертикали, если шарики, имея одинаковые массы, заряжены одноименно и заряд первого шарика больше заряда второго; заряды шаров одинаковы, а масса первого больше массы второго (решение)
695.
695
Два заряда по 25 нКл каждый, расположенные на расстоянии 24 см друг от друга, образуют электростатическое поле. С какой силой это поле действует на заряд 2 нКл, помещенный в точку, удаленную на 15 см от каждого из зарядов, если заряды, образующие поле, одноименные? разноименные (решение)
694.
694
Заряды 40 и -10 нКл расположены на расстоянии 10 см друг от друга. Какой надо взять третий заряд и где следует его поместить, чтобы равнодействующая сил, действующих на него со стороны двух других зарядов, была бы равна нулю (решение)
693.
693
В вершинах правильного шестиугольника со стороной а помещены друг за другом заряды +q, +q, +q, -q, -q, -q. Найти силу, действующую на заряд +q, который находится в центре шестиугольника (решение)
692.
692
Заряды 90 и 10 нКл расположены на расстоянии 4 см друг от друга. Где надо поместить третий заряд, чтобы силы, действующие на него со стороны других зарядов, были равны по модулю и противоположны по направлению (решение)
691.
691
Заряды +q и -q расположены так, как показано на рисунке 73. Заряд q помещают сначала в точку С, а затем в точку D. Сравнить силы по модулю, действующие на этот заряд, если DA=АС=СВ (решение)
690.
690
Заряды 10 и 16 нКл расположены на расстоянии 7 мм друг от друга. Какая сила будет действовать на заряд 2 нКл, помещенный в точку, удаленную на 3 мм от меньшего заряда и на 4 мм от большего (решение)
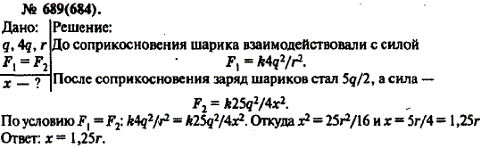
689.
689
Одинаковые металлические шарики, заряженные одноименно зарядами q и 4q, находятся на расстоянии г друг от друга. Шарики привели в соприкосновение. На какое расстояние х надо их развести, чтобы сила взаимодействия осталась прежней (решение)
688.
688
ВО СКОЛЬКО раз сила электрического отталкивания между двумя электронами больше силы их гравитационного притяжения друг к другу (решение)
687.
687
На нерастяжимой нити висит шарик массой 100 г, имеющий заряд 20 мкКл. Как необходимо зарядить второй шарик, который подносят снизу к первому шарику на расстояние 30 см, чтобы сила натяжения: уменьшилась вдвое; рассмотреть случай невесомости; увеличилась в 4 раза (решение)
686.
686
Два шарика, расположенные на расстоянии 10 см друг от друга, имеют одинаковые отрицательные заряды и взаимодействуют с силой 0,23 мН. Найти число избыточных электронов на каждом шарике (решение)
685.
685
Одинаковые шарики массой по 0,2 г подвешены на нити так, как показано на рисунке 72. Расстояние между шариками ВС=3 см. Найти силу натяжения нити на участках АВ и ВС, если шарикам сообщили одинаковые по модулю заряды по 10 нКл. Рассмотреть случаи: заряды одноименные; заряды разноименные (решение)
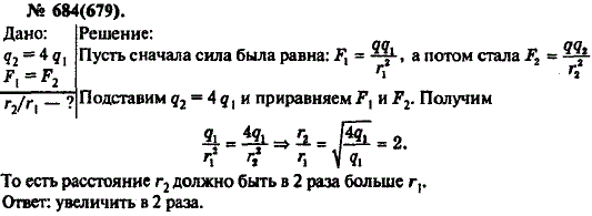
684.
684
Во сколько раз надо изменить расстояние между зарядами при увеличении одного из них в 4 раза, чтобы сила взаимодействия осталась прежней (решение)
683.
683
На каком расстоянии друг от друга заряды 1 мкКл и 10 нКл взаимодействуют с силой 9 мН (решение)
682.
682
С какой силой взаимодействуют два заряда по 10 нКл, находящиеся на расстоянии 3 см друг от друга (решение)
681.
681
Автомобиль массой 4,6 т трогается с места на подъеме, равном 0,025, и, двигаясь равноускоренно, за 40 с проходит 200 м. Найти расход бензина (в литрах) на этом участке, если коэффициент сопротивления 0,02 и КПД равен 20% (решение)
680.
680
Междугородный автобус прошел путь 80 км за 1 ч. Двигатель при этом развивал среднюю мощность 70 кВт при КПД, равном 25%. Сколько дизельного топлива, плотность которого 800 кг/м3, сэкономил водитель в рейсе, если норма расхода горючего 40 л на 100 км пути (решение)
679.
679
Какую среднюю мощность развивает двигатель мотоцикла, если при скорости движения 108 км/ч расход бензина составляет 3,7 л на 100 км пути, а КПД двигателя 25% (решение)
678.
678
Идеальная тепловая машина поднимает груз массой m=400 кг. Рабочее тело машины получает от нагревателя с температурой t=200 °С количество теплоты, равное Q1=80 кДж. Определить КПД двигателя и количество теплоты, переданное холодильнику Q2. На какую максимальную высоту Н поднимет груз эта тепловая машина? Трением пренебречь. В качестве холодильника выступает окружающий воздух, находящийся при нормальных условиях (решение)
677.
677
В идеальной тепловой машине за счет каждого килоджоуля энергии, получаемой от нагревателя, совершается работа 300 Дж. Определить КПД машины и температуру нагревателя, если температура холодильника 280 К (решение)
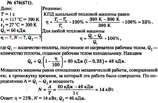
676.
676
Температура нагревателя идеальной тепловой машины 117 °С, а холодильника 27. Количество теплоты, получаемое машиной от нагревателя за 1 с, равно 60 кДж. Вычислить КПД машины, количество теплоты, отдаваемое холодильнику в 1 с, и мощность машины (решение)
675.
675
Что обладает большей внутренней энергией: рабочая смесь, находящаяся в цилиндре двигателя внутреннего сгорания к концу такта сжатия до проскакивания искры, или продукт ее горения к концу рабочего хода (решение)
674.
674
При выстреле снаряд,пуля массой m вылетает из ствола со скоростью v. Сколько процентов от энергии, освободившейся при сгорании порохового заряда массой М, составляет кинетическая энергия снаряда (пули)? Сделать расчеты для пушечного снаряда при m = 6,2 кг, v = 680 м/с, М = 1 кг и для пули автомата при m = 8 г, v = 700 м/с, М = 1,6 г (решение)
673.
673
С какой наименьшей скоростью должна лететь свинцовая дробинка, чтобы при ударе о препятствие она расплавилась? Считать, что 80% кинетической энергии превратилось во внутреннюю энергию дробинки, а температура дробинки до удара была 127 (решение)
672.
672
Два свинцовых шара одинаковой массы движутся со скоростями v и 2v навстречу друг другу. Определить повышение температуры шаров в результате неупругого удара (решение)
671.
671
Шарик, подвешенный на нити длиной I, отвели в положение В (рис. 71) и отпустили. После удара о стенку шарик отклонился на угол а до положения С. На сколько повысилась температура шарика, если k% потерянной механической энергии перешло во внутреннюю энергию шарика? Удельную теплоемкость с вещества шарика считать известной (решение)
670.
670
Стальной осколок, падая с высоты 500 м, имел у поверхности земли скорость 50 м/с. На сколько повысилась температура осколка, если считать, что вся работа сопротивления воздуха пошла на его нагревание (решение)
669.
669
Свинцовая пуля, летящая со скоростью 200 м/с, падает в земляной вал. На сколько повысилась температура пули, если 78% кинетической энергии пули превратилось во внутреннюю энергию (решение)
668.
668
Два одинаковых стальных шарика упали с одной и той же высоты. Первый упал в вязкий грунт, а второй, ударившись о камень, отскочил и был пойман рукой на некоторой высоте. Какой из шариков больше нагрелся (решение)
667.
667
С высоты h свободно падает кусок металла, удельная теплоемкость которого с. На сколько повысилась его температура при ударе о землю, если считать, что k% механической энергии куска металла превращается во внутреннюю энергию (решение)
666.
666
При обработке детали слесарь совершил 46 движений стальным напильником, перемещая его на 8 см при каждом движении. На сколько повысилась температура напильника, если он имеет массу 100 г и на увеличение его внутренней энергии пошло 50% совершенной работы? Составляющая силы, направленная по движению напильника, равна 40 Н (решение)
1-50
51-100
...
8151-8200
8201-8250
8251-8300
8301-8350
8351-8400
...
8901-8950
8951-8965
Смотрите также:
Понедельник 15.12.2025
Политика конфиденциальности
Политика использования cookie
Объявления
Обратиться за помощью в учебе
Репетиторы, Заказ работ
Решебники
Лабораторные
Задачи
Книги
Форум
Copyright BamBookes © 2025
Политика конфиденциальности
|
Политика использования cookie