Бамбукес | Bambookes
Поиск по сайту
Решебник
Лабораторки
Задачи
Книги
Форум
РЕПЕТИТОРЫ и ЗАКАЗ РАБОТ
Главная
»
Обучение
»
Решение задач
»
Физика - Решение задач
В категории материалов:
8965
Показано материалов:
651-700
Список учебных материалов, доступных онлайн в данной категории:
Страницы:
«
1
2
...
12
13
14
15
16
...
179
180
»
651.
651
В сосуд, содержащий 1,5 кг воды при 15 °С, впускают 200 г водяного пара при 100 °С. Какая общая температура установится в сосуде после конденсации пара (решение)
652.
652
Колбу с 600 г воды при 10 °С нагревают на спиртовке с КПД 35%. Через какое время вода закипит? Сколько воды ежесекундно обращается в пар при кипении, если в 1 мин сгорает 2 г спирта? Теплоемкость колбы 100 Дж/К (решение)
653.
653
Алюминиевый чайник массой 400 г, в котором находится 2 кг воды при 10 °С, помещают на газовую горелку с КПД 40%. Какова мощность горелки, если через 10 мин вода закипела, причем 20 г воды выкипело (решение)
654.
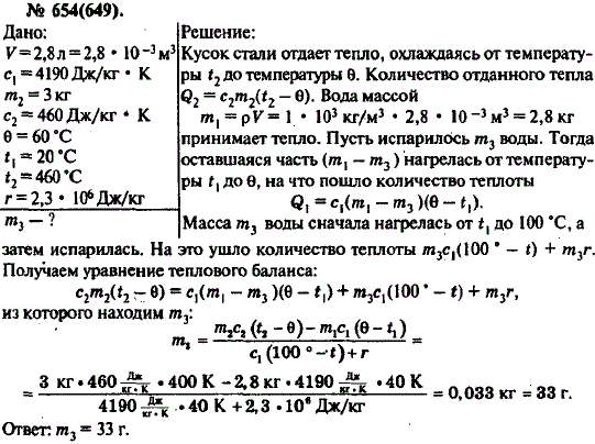
654
В сосуд, содержащий 2,8 л воды при 20 °С, бросают кусок стали массой 3 кг, нагретый до 460 °С. Вода нагревается до 60, а часть ее обращается в пар. Найти массу воды, обратившейся в пар. Теплоемкостью сосуда пренебречь (решение)
655.
655
Через воду, имеющую температуру 10 °С, пропускают водяной пар при 100 °С. Сколько процентов составит масса воды, образовавшейся из пара, от массы всей воды в сосуде в момент, когда ее температура равна 50 (решение)
656.
656
Сравнить внутренние энергии свинца массой 600 г в твердом и жидком состояниях при температуре плавления (решение)
657.
657
До какой температуры следует нагреть алюминиевый куб, чтобы, поставленный на лед, он мог полностью в него погрузиться? Температура льда 0 (решение)
658.
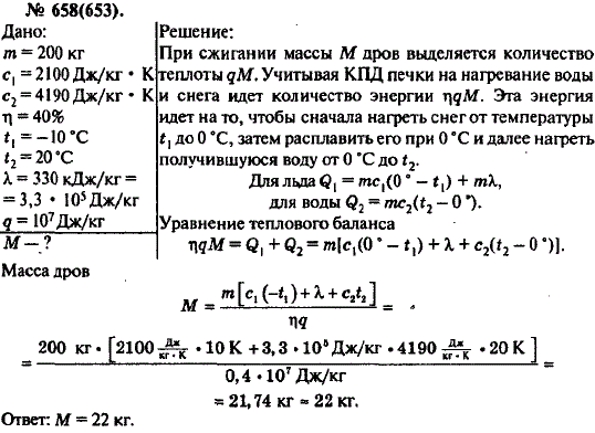
658
Сколько дров надо сжечь в печке с КПД 40%, чтобы получить из 200 кг снега, взятого при температуре -10 °С, воду при 20 (решение)
659.
659
Сколько стали, взятой при 20 °С, можно расплавить в печи с КПД 50%, сжигая 2 т каменного угля (решение)
660.
660
Для определения удельной теплоты плавления олова в калориметр, содержащий 330 г воды при 7 °С, влили 350 г расплавленного олова при температуре затвердевания. После этого в калориметре, теплоемкость которого 100 Дж/К, установилась температура 32 °С. Определить по данным опыта значение удельной теплоты плавления олова (решение)
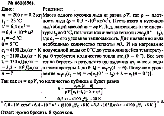
661.
661
Чтобы охладить 200 г воды, имеющей температуру 25 °С, в нее бросают взятые из холодильника брусочки льда объемом 6,4 см3, температура которых -5 °С. Сколько надо бросить брусочков для охлаждения воды до 5 (решение)
662.
662
В стальной сосуд массой 300 г налили 1,5 л воды при 17 °С. В воду опустили кусок мокрого снега массой 200 г. Когда снег растаял, установилась температура 7. Сколько воды было в комке снега (решение)
663.
663
ДЛЯ определения удельной теплоты парообразования воды в алюминиевый калориметр массой 52 г, содержащий 250 г воды при 9 °С, ввели пар при температуре 100 °С. После его конденсации в калориметре оказалось 259 г воды с установившейся температурой 30. Вычислить по этим данным удельную теплоту парообразования воды (решение)
664.
664
В алюминиевый калориметр массой 300 г опустили кусок льда. Температура калориметра и льда -15 °С. Затем пропустили через калориметр водяной пар при 100 °С. После того как температура смеси стала 25 °С, измерили массу смеси, она оказалась равной 500 г. Найти массу сконденсировавшегося пара и массу льда, находившегося в калориметре в начале опыта (решение)
665.
665
Сосуд содержит 2 л воды и лед при общей температуре 0 °С. После введения 380 г водяного пара при температуре 100 °С лед растаял и вся вода нагрелась до 70. Сколько льда было в сосуде? Теплоемкость сосуда 57 Дж/К (решение)
666.
666
При обработке детали слесарь совершил 46 движений стальным напильником, перемещая его на 8 см при каждом движении. На сколько повысилась температура напильника, если он имеет массу 100 г и на увеличение его внутренней энергии пошло 50% совершенной работы? Составляющая силы, направленная по движению напильника, равна 40 Н (решение)
667.
667
С высоты h свободно падает кусок металла, удельная теплоемкость которого с. На сколько повысилась его температура при ударе о землю, если считать, что k% механической энергии куска металла превращается во внутреннюю энергию (решение)
668.
668
Два одинаковых стальных шарика упали с одной и той же высоты. Первый упал в вязкий грунт, а второй, ударившись о камень, отскочил и был пойман рукой на некоторой высоте. Какой из шариков больше нагрелся (решение)
669.
669
Свинцовая пуля, летящая со скоростью 200 м/с, падает в земляной вал. На сколько повысилась температура пули, если 78% кинетической энергии пули превратилось во внутреннюю энергию (решение)
670.
670
Стальной осколок, падая с высоты 500 м, имел у поверхности земли скорость 50 м/с. На сколько повысилась температура осколка, если считать, что вся работа сопротивления воздуха пошла на его нагревание (решение)
671.
671
Шарик, подвешенный на нити длиной I, отвели в положение В (рис. 71) и отпустили. После удара о стенку шарик отклонился на угол а до положения С. На сколько повысилась температура шарика, если k% потерянной механической энергии перешло во внутреннюю энергию шарика? Удельную теплоемкость с вещества шарика считать известной (решение)
672.
672
Два свинцовых шара одинаковой массы движутся со скоростями v и 2v навстречу друг другу. Определить повышение температуры шаров в результате неупругого удара (решение)
673.
673
С какой наименьшей скоростью должна лететь свинцовая дробинка, чтобы при ударе о препятствие она расплавилась? Считать, что 80% кинетической энергии превратилось во внутреннюю энергию дробинки, а температура дробинки до удара была 127 (решение)
674.
674
При выстреле снаряд,пуля массой m вылетает из ствола со скоростью v. Сколько процентов от энергии, освободившейся при сгорании порохового заряда массой М, составляет кинетическая энергия снаряда (пули)? Сделать расчеты для пушечного снаряда при m = 6,2 кг, v = 680 м/с, М = 1 кг и для пули автомата при m = 8 г, v = 700 м/с, М = 1,6 г (решение)
675.
675
Что обладает большей внутренней энергией: рабочая смесь, находящаяся в цилиндре двигателя внутреннего сгорания к концу такта сжатия до проскакивания искры, или продукт ее горения к концу рабочего хода (решение)
676.
676
Температура нагревателя идеальной тепловой машины 117 °С, а холодильника 27. Количество теплоты, получаемое машиной от нагревателя за 1 с, равно 60 кДж. Вычислить КПД машины, количество теплоты, отдаваемое холодильнику в 1 с, и мощность машины (решение)
677.
677
В идеальной тепловой машине за счет каждого килоджоуля энергии, получаемой от нагревателя, совершается работа 300 Дж. Определить КПД машины и температуру нагревателя, если температура холодильника 280 К (решение)
678.
678
Идеальная тепловая машина поднимает груз массой m=400 кг. Рабочее тело машины получает от нагревателя с температурой t=200 °С количество теплоты, равное Q1=80 кДж. Определить КПД двигателя и количество теплоты, переданное холодильнику Q2. На какую максимальную высоту Н поднимет груз эта тепловая машина? Трением пренебречь. В качестве холодильника выступает окружающий воздух, находящийся при нормальных условиях (решение)
679.
679
Какую среднюю мощность развивает двигатель мотоцикла, если при скорости движения 108 км/ч расход бензина составляет 3,7 л на 100 км пути, а КПД двигателя 25% (решение)
680.
680
Междугородный автобус прошел путь 80 км за 1 ч. Двигатель при этом развивал среднюю мощность 70 кВт при КПД, равном 25%. Сколько дизельного топлива, плотность которого 800 кг/м3, сэкономил водитель в рейсе, если норма расхода горючего 40 л на 100 км пути (решение)
681.
681
Автомобиль массой 4,6 т трогается с места на подъеме, равном 0,025, и, двигаясь равноускоренно, за 40 с проходит 200 м. Найти расход бензина (в литрах) на этом участке, если коэффициент сопротивления 0,02 и КПД равен 20% (решение)
682.
682
С какой силой взаимодействуют два заряда по 10 нКл, находящиеся на расстоянии 3 см друг от друга (решение)
683.
683
На каком расстоянии друг от друга заряды 1 мкКл и 10 нКл взаимодействуют с силой 9 мН (решение)
684.
684
Во сколько раз надо изменить расстояние между зарядами при увеличении одного из них в 4 раза, чтобы сила взаимодействия осталась прежней (решение)
685.
685
Одинаковые шарики массой по 0,2 г подвешены на нити так, как показано на рисунке 72. Расстояние между шариками ВС=3 см. Найти силу натяжения нити на участках АВ и ВС, если шарикам сообщили одинаковые по модулю заряды по 10 нКл. Рассмотреть случаи: заряды одноименные; заряды разноименные (решение)
686.
686
Два шарика, расположенные на расстоянии 10 см друг от друга, имеют одинаковые отрицательные заряды и взаимодействуют с силой 0,23 мН. Найти число избыточных электронов на каждом шарике (решение)
687.
687
На нерастяжимой нити висит шарик массой 100 г, имеющий заряд 20 мкКл. Как необходимо зарядить второй шарик, который подносят снизу к первому шарику на расстояние 30 см, чтобы сила натяжения: уменьшилась вдвое; рассмотреть случай невесомости; увеличилась в 4 раза (решение)
688.
688
ВО СКОЛЬКО раз сила электрического отталкивания между двумя электронами больше силы их гравитационного притяжения друг к другу (решение)
689.
689
Одинаковые металлические шарики, заряженные одноименно зарядами q и 4q, находятся на расстоянии г друг от друга. Шарики привели в соприкосновение. На какое расстояние х надо их развести, чтобы сила взаимодействия осталась прежней (решение)
690.
690
Заряды 10 и 16 нКл расположены на расстоянии 7 мм друг от друга. Какая сила будет действовать на заряд 2 нКл, помещенный в точку, удаленную на 3 мм от меньшего заряда и на 4 мм от большего (решение)
691.
691
Заряды +q и -q расположены так, как показано на рисунке 73. Заряд q помещают сначала в точку С, а затем в точку D. Сравнить силы по модулю, действующие на этот заряд, если DA=АС=СВ (решение)
692.
692
Заряды 90 и 10 нКл расположены на расстоянии 4 см друг от друга. Где надо поместить третий заряд, чтобы силы, действующие на него со стороны других зарядов, были равны по модулю и противоположны по направлению (решение)
693.
693
В вершинах правильного шестиугольника со стороной а помещены друг за другом заряды +q, +q, +q, -q, -q, -q. Найти силу, действующую на заряд +q, который находится в центре шестиугольника (решение)
694.
694
Заряды 40 и -10 нКл расположены на расстоянии 10 см друг от друга. Какой надо взять третий заряд и где следует его поместить, чтобы равнодействующая сил, действующих на него со стороны двух других зарядов, была бы равна нулю (решение)
695.
695
Два заряда по 25 нКл каждый, расположенные на расстоянии 24 см друг от друга, образуют электростатическое поле. С какой силой это поле действует на заряд 2 нКл, помещенный в точку, удаленную на 15 см от каждого из зарядов, если заряды, образующие поле, одноименные? разноименные (решение)
696.
696
На двух одинаковых по длине нитях, закрепленных в одной точке, подвешены два шарика. Сравнить углы отклонений нитей от вертикали, если шарики, имея одинаковые массы, заряжены одноименно и заряд первого шарика больше заряда второго; заряды шаров одинаковы, а масса первого больше массы второго (решение)
697.
697
На нитях длиной 1 м, закрепленных в одной точке, подвешены два одинаковых шарика массой 2,7 г каждый. Когда шарикам сообщили одинаковые одноименные заряды, они разошлись и нити образовали угол 60. Найти заряд каждого шарика (решение)
698.
698
В некоторой точке поля на заряд 2 нКл действует сила 0,4 мкН. Найти напряженность поля в этой точке (решение)
699.
699
Какая сила действует на заряд 12 нКл, помещенный в точку, в которой напряженность электрического поля равна 2 кВ/м (решение)
700.
С каким ускорением движется электрон в поле напряженностью 10 кВ/м (решение)
1-50
51-100
...
551-600
601-650
651-700
701-750
751-800
...
8901-8950
8951-8965
Смотрите также:
Воскресенье 15.03.2026
Политика конфиденциальности
Политика использования cookie
Объявления
Обратиться за помощью в учебе
Репетиторы, Заказ работ
Решебники
Лабораторные
Задачи
Книги
Форум
Copyright BamBookes © 2026
Политика конфиденциальности
|
Политика использования cookie