Бамбукес | Bambookes
Поиск по сайту
Решебник
Лабораторки
Задачи
Книги
Форум
РЕПЕТИТОРЫ и ЗАКАЗ РАБОТ
Главная
»
Обучение
»
Решение задач
»
Физика - Решение задач
В категории материалов:
8965
Показано материалов:
7351-7400
Список учебных материалов, доступных онлайн в данной категории:
Страницы:
«
1
2
...
146
147
148
149
150
...
179
180
»
4765.
45.32
Какой смысл вкладывается в соотношение неопределенностей? (решение)
4764.
45.31
Пылинки массой m=10-12 г взвешены в воздухе и находятся в тепловом равновесии. Можно ли установить, наблюдая за движением пылинок, отклонение от законов классической механики? Принять, что воздух находится при нормальных условиях, пылинки имеют сферическую форму. Плотность вещества, из которого они состоят, 2*10^3 кг/м3. (решение)
4763.
45.3
Пусть моноэнергетнческнй пучок электронов (T= 10 эВ) падает на щель шириной a. Можно считать, что если электрон прошел через щель, то его координата известна с неточностью а. Оценить получаемую при этом относительную неточность в определении импульса электрона в случаях: a=10 нм; a=0,1 нм. (решение)
4762.
45.29
Показать, используя соотношение неопределенностей, что в ядре не могут находиться электроны. Линейные размеры ядра принять равными 5 фм. (решение)
4761.
45.28
Приняв, что минимальная энергия нуклона в ядре равна 10 МэВ, оценить, исходя из соотношения неопределенностей, его линейные размеры. (решение)
4760.
45.27
Используя соотношение неопределенностей, оценить низший энергетический уровень электрона в атоме водорода. Принять линейные размеры атома l=0,1 нм. (решение)
4759.
45.26
Используя соотношение неопределенностей найти выражение, позволяющее оценить минимальную энергию электрона, находящегося в одномерном потенциальном ящике шириной l. (решение)
4758.
45.25
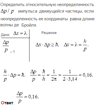
Предполагая, что неопределенность координаты движущейся частицы равна дебройлевской длине волны, определить относительную неточность импульса этой частицы. (решение)
4757.
45.24
Во сколько раз дебройлевская длина волны частицы меньше неопределенности ее координаты, которая соответствует относительной неопределенности импульса в 1%? (решение)
4756.
45.23
Электрон с кинетической энергией T=15 эВ находится в металлической пылинке диаметром d=1 мкм. Оценить относительную неточность, с которой может быть определена скорость электрона. (решение)
4755.
45.22
Определить неточность в определении координаты электрона, движущегося в атоме водорода со скоростью v=1,5*10^6 м/с, если допускаемая неточность в определении скорости составляет 10 % от ее величины. Сравнить полученную неточность с диаметром атома водорода, вычисленным по теории Бора для основного состояния, и указать, применимо ли понятие траектории в данном случае. (решение)
4754.
45.21
Будут ли расплываться в вакууме волновые пакеты, образованные из волн: электромагнитных; де Бройля? (решение)
4753.
45.2
Написать закон дисперсии (т. е. формулу зависимости фазовой скорости от длины волны) волн де Бройля в нерелятивистском и релятивистском случаях. (решение)
4752.
45.19
Зная общее выражение групповой скорости, найти групповую скорость волн де Бройля в нерелятивистском и релятивистском случаях. (решение)
4751.
45.18
Фазовая скорость волн де Бройля больше скорости света в вакууме в релятивистском случае. Не противоречит ли это постулатам теории относительности? (решение)
4750.
45.17
Известно, что фазовая скорость v=ω/k. Найти выражения фазовой скорости волн де Бройля в нерелятивистском и релятивистском случаях. (решение)
4749.
45.16
Волновой пакет образован двумя плоскими монохроматическими волнами: e1=cos(1002t—Зх); e2(x, t)=cos(1003t—3,01x). Определить фазовые скорости каждой волны и групповую скорость и волнового пакета . (решение)
4748.
45.15
Можно ли измерить фазовую скорость? (решение)
4747.
45.14
Прибор зарегистрировал скорость распространения электромагнитного импульса. Какую скорость зарегистрировал прибор - фазовую или групповую? (решение)
4746.
45.13
Узкий пучок электронов, прошедших ускоряющую разность потенциалов U=30 кВ, падает нормально на тонкий листок золота, проходит через него и рассеивается. На фотопластинке, расположенной за листком на расстоянии l=20 см, получена дифракционная картина, состоящая из круглого центрального пятна и ряда концентрических окружностей. Радиус первой окружности r=3,4 мм. Определить угол (от поверхности кристалла) отражения электронов от микрокристаллов золота, соответствующий первой окружности; длину волны де Бройля электронов; постоянную кристаллической решетки золота. (решение)
4745.
45.12
Параллельный пучок электронов, движущихся с одинаковой скоростью v=1 Мм/с, падает нормально на диафрагму с длинной щелью шириной a= 1 мкм. Проходя через щель, электроны рассеиваются и образуют дифракционную картину на экране, расположенном на расстоянии l=50 см от щели и параллельном плоскости диафрагмы. Определить линейное расстояние между первыми дифракционными минимумами. (решение)
4744.
45.11
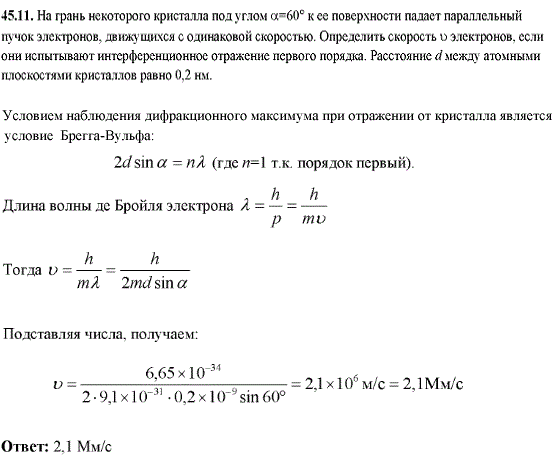
На грань некоторого кристалла под углом 60 к ее поверхности падает параллельный пучок электронов, движущихся с одинаковой скоростью. Определить скорость электронов, если они испытывают интерференционное отражение первого порядка. Расстояние между атомными плоскостями кристаллов равно 0,2 нм. (решение)
4743.
45.10
Электрон движется по окружности радиусом r=0,5 см в однородном магнитном поле с индукцией B=8 мТл. Определить длину волны де Бройля электрона. (решение)
4742.
45.9
Определить длину волны де Бройля электронов, бомбардирующих антикатод рентгеновской трубки, если граница сплошного рентгеновского спектра приходится на длину волны 3 нм. (решение)
4741.
45.8
С какой скоростью движется электрон, если длина волны де Бройля электрона равна его комптоновской длине волны? (решение)
4740.
45.7
Определить длину волны де Бройля электрона, находящегося на второй орбите атома водорода. (решение)
4739.
45.6
Найти длину волны де Бройля для электрона, движущегося по круговой орбите атома водорода, находящегося в основном состоянии. (решение)
4738.
45.5
Найти длину волны де Бройля протона, прошедшего ускоряющую разность потенциалов 1 кВ; 1 MB. (решение)
4737.
45.4
Определить длину волны де Бройля электрона, если его кинетическая энергия T=1 кэВ. (решение)
4736.
45.3
Какую ускоряющую разность потенциалов должен пройти электрон, чтобы длина волны де Бройля была равна 0,1 нм? (решение)
4735.
45.2
Электрон движется со скоростью v=200 Мм/с. Определить длину волны де Бройля, учитывая изменение массы электрона в зависимости от скорости. (решение)
4734.
45.1
Определить длину волны де Бройля, характеризующую волновые свойства электрона, если его скорость v=1 Мм/с. Сделать такой же подсчет для протона. (решение)
4733.
5
Используя соотношение неопределенностей энергии и времени, определить естественную ширину спектральной линии излучения атома при переходе его из возбужденного состояния в основное. Среднее время жизни атома в возбужденном состоянии принять равным 10-8 c, а длину волны излучения 600 нм (решение)
4732.
4
Кинетическая энергия T электрона в атоме водорода составляет величину порядка 10 эВ. Используя соотношение неопределенностей, оценить минимальные линейные размеры атома (решение)
4731.
3
На грань кристалла никеля падает параллельный пучок электронов. Кристалл поворачивают так, что угол скольжения изменяется. Когда он делается равным 64°, наблюдается максимальное отражение электронов, соответствующее дифракционному максимуму первого порядка. Принимая расстояние между атомными плоскостями кристалла 200 пм, определить длину волны де Бройля электронов и их скорость. (решение)
4730.
2
На узкую щель шириной a=1 мкм направлен параллельный пучок электронов, имеющих скорость v=3,65 Мм/с. Учитывая волновые свойства электронов, определить расстояние между двумя максимумами интенсивности первого порядка в дифракционной картине, полученной на экране, отстоящем на L=10 см от щели (решение)
4729.
1
Электрон, начальной скоростью которого можно пренебречь, прошел ускоряющую разность потенциалов U. Найти длину волны де Бройля для двух случаев: U1=51 В; U2=510 кВ. (решение)
4728.
46.78
Протон и электрон прошли одинаковую ускоряющую разность потенциалов 10 кВ. Во сколько раз отличаются коэффициенты прозрачности для электрона и для протона, если высота U барьера равна 20 кэВ и ширина d=0,1 пм? (решение)
4727.
46.77
Ядро испускает a-частицы с энергией E=5МэВ. В грубом приближении можно считать, что a-частицы проходят через прямоугольный потенциальный барьер высотой U= 10 МэВ и шириной d=5 фм. Найти его коэффициент прозрачности для α-частиц. (решение)
4726.
46.76
Прямоугольный потенциальный барьер имеет ширину d=0,1 нм. При какой разности энергий U-E вероятность прохождения электрона через барьер равна 0,99? (решение)
4725.
46.75
Электрон с энергией E=9 эВ движется в положительном направлении оси X. Оценить вероятность того, что электрон пройдет через потенциальный барьер, если его высота U=10 эВ и ширина d=0,1 нм. (решение)
4724.
46.74
Электрон с энергией E движется в положительном направлении оси X. При каком значении U-E, выраженном в электрон-вольтах, коэффициент прозрачности D=10-3, если ширина барьера 0,1 нм? (решение)
4723.
46.73
При какой ширине d прямоугольного потенциального барьера коэффициент прозрачности для электронов равен 0,01? Разность энергий U-E=10 эВ. (решение)
4722.
46.72
Электрон с энергией E=9 эВ движется в положительном направлении оси X. При какой ширине потенциального барьера коэффициент прозрачности D=0,1, если высота барьера равна 10 эВ? Изобразите на рисунке примерный вид волновой функции (ее действительную часть) в пределах каждой из областей I, II, III. (решение)
4721.
46.71
Ширина d прямоугольного потенциального барьера равна 0,2 нм. Разность энергий U-E= 1 эВ. Во сколько раз изменится вероятность прохождения электрона через барьер, если разность энергий возрастет в n=10 раз? (решение)
4720.
46.70
Электрон проходит через прямоугольный потенциальный барьер шириной d=0,5 нм. Высота барьера больше энергии электрона на 1%. Вычислить коэффициент прозрачности, если энергия электрона: E=10 эВ; E=100 эВ. (решение)
4719.
46.69
Найти вероятность W прохождения электрона через прямоугольный потенциальный барьер при разности энергий U-E=1 эВ, если ширина барьера: d=0,1 им; d-=0.5 нм. (решение)
4718.
46.68
Написать решения уравнений Шредингера предыдущей задачи для областей I, II и III, пренебрегая волнами, отраженными от границ I—II и II—III, и найти коэффициент прозрачности барьера. (решение)
4717.
46.67
Написать уравнения Шредингера для частицы с энергией E, движущейся в положительном направлении оси X для областей I, II и III , если на границах этих областей имеется прямоугольный потенциальный барьер высотой U и шириной d. (решение)
4716.
46.66
Определить плотность вероятности нахождения электрона в области II высокого потенциального барьера в точке x=0, если энергия электрона равна E, высота барьера равна U и ψ-функция нормирована так, что А1= 1. (решение)
1-50
51-100
...
7251-7300
7301-7350
7351-7400
7401-7450
7451-7500
...
8901-8950
8951-8965
Смотрите также:
Понедельник 15.12.2025
Политика конфиденциальности
Политика использования cookie
Объявления
Обратиться за помощью в учебе
Репетиторы, Заказ работ
Решебники
Лабораторные
Задачи
Книги
Форум
Copyright BamBookes © 2025
Политика конфиденциальности
|
Политика использования cookie