Бамбукес | Bambookes
Поиск по сайту
Решебник
Лабораторки
Задачи
Книги
Форум
РЕПЕТИТОРЫ и ЗАКАЗ РАБОТ
Главная
»
Обучение
»
Решение задач
»
Физика - Решение задач
В категории материалов:
8965
Показано материалов:
6351-6400
Список учебных материалов, доступных онлайн в данной категории:
Страницы:
«
1
2
...
126
127
128
129
130
...
179
180
»
5766.
14.11
Очень длинная тонкая прямая проволока несет заряд, равномерно распределенный по всей ее длине. Вычислить линейную плотность заряда, если напряженность поля на расстоянии a=0,5 м от проволоки против ее середины равна 200 В/м. (решение)
5765.
14.10
Две концентрические металлические заряженные сферы радиусами R1=6 см и R2=10 см несут соответственно заряды Q1=1 нКл и Q2=-0,5 нКл. Найти напряженности E поля в точках, отстоящих от центра сфер на расстояниях r1=5 см, r2=9 см, r3=15 см. Построить график зависимости E(r). (решение)
5764.
14.9
На металлической сфере радиусом R=10 см находится заряд Q=1 нКл. Определить напряженность электрического поля в следующих точках: на расстоянии r1=8 см от центра сферы; на ее поверхности; на расстоянии r2=15 см от центра сферы. Построить график зависимости E от r. (решение)
5763.
14.8
Полусфера несет заряд, равномерно распределенный с поверхностной плотностью 1 нКл/м2. Найти напряженность электрического поля в геометрическом центре полусферы. (решение)
5762.
14.7
Тонкое кольцо радиусом R=8 см несет заряд, равномерно распределенный с линейной плотностью 10 нКл/м. Какова напряженность электрического поля в точке, равноудаленной от всех точек кольца на расстояние r= 10 см? (решение)
5761.
14.6
Электрическое поле создано двумя точечными зарядами Q1=40 нКл и Q2=-10 нКл, находящимися на расстоянии 10 см друг от друга. Определить напряженность поля в точке, удаленной от первого заряда на r1=12 см и от второго на r2=6 см. (решение)
5760.
14.5
Два точечных заряда Q1=2Q и Q2=-Q находятся на расстоянии d друг от друга. Найти положение точки на прямой, проходящей через эти заряды, напряженность поля в которой равна нулю (решение)
5759.
14.4
Расстояние между двумя точечными положительными зарядами Q1=9Q и Q2=Q равно 8 см. На каком расстоянии r от первого заряда находится точка, в которой напряженность поля зарядов равна нулю? Где находилась бы эта точка, если бы второй заряд был отрицательным? (решение)
5758.
14.3
Электрическое поле создано двумя точечными зарядами Q1=10 нКл и Q2=-20 нКл, находящимися на расстоянии d=20 см друг от друга. Определить напряженность поля в точке, удаленной от первого заряда на r1=30 см и от второго на r2=50 см. (решение)
5757.
14.2
Расстояние между двумя точечными зарядами Q1=+8 нКл и Q2=-5,3 нКл равно 40 см. Вычислить напряженность поля в точке, лежащей посередине между зарядами. Чему равна напряженность, если второй заряд будет положительным? (решение)
5756.
14.1
Определить напряженность электрического поля, создаваемого точечным зарядом Q=10 нКл на расстоянии r=10 см от него. Диэлектрик масло. (решение)
5755.
7
Две концентрические проводящие сферы радиусами R1=6 см и R2=10 см несут соответственно заряды Q1=1 нКл и Q2=-0,5 нКл. Найти напряженность поля в точках, отстоящих от центра сфер на расстояниях r1=5 см, r2=9 см и r3=15 см. Построить график E(r) (решение)
5754.
6
Электрическое поле создано тонкой бесконечно длинной нитью, равномерно заряженной с линейной плотностью 30 нКл/м. На расстоянии a=20 см от нити находится плоская круглая площадка радиусом r=1 см. Определить поток вектора напряженности через эту площадку, если плоскость ее составляет угол 30° с линией напряженности, проходящей через середину площадки. (решение)
5753.
5
Точечный заряд Q=25 нКл находится в поле, созданном прямым бесконечным цилиндром радиусом R=1 см, равномерно заряженным с поверхностной плотностью 2 мкКл/м2. Определить силу, действующую на заряд, помещенный от оси цилиндра на расстоянии r=10 см (решение)
5752.
4
Электрическое поле создано бесконечной плоскостью, заряженной с поверхностной плотностью 400 нКл/м2, и бесконечной прямой нитью, заряженной с линейной плотностью τ=100 нКл/м. На расстоянии 10 см от нити находится точечный заряд Q=10 нКл. Определить силу, действующую на заряд, ее направление, если заряд и нить лежат в одной плоскости, параллельной заряженной (решение)
5751.
3
На пластинах плоского воздушного конденсатора находится заряд Q=10 нКл. Площадь каждой пластины конденсатора равна 100 см2. Определить силу, с которой притягиваются пластины. Поле между ними считать однородным (решение)
5750.
2
Электрическое поле создано двумя параллельными бесконечными заряженными плоскостями с поверхностными плотностями заряда 0,4 и 0,1 мкКл/м2. Определить напряженность электрического поля, созданного этими заряженными плоскостями. (решение)
5749.
1
Электрическое поле создано двумя точечными зарядами Q1= 30 нКл Q2=-10 нКл. Расстояние между зарядами равно 20 см. Определить напряженность электрического поля в точке, находящейся на расстоянии r1=15 см от первого и на расстоянии r2=10 см от второго зарядов (решение)
5748.
15.72
Отношение масс двух заряженных частиц равно k=m1/m2. Частицы находятся на расстоянии r0 друг от друга. Какой кинетической энергией будет обладать частица массой ти если она под действием силы взаимодействия со второй частицей удалится от нее на расстояние r >> r0. Рассмотреть три случая: k=1; k=0; k→∞. Заряды частиц принять равными Q1 и Q2. Начальными скоростями частиц пренебречь (решение)
5747.
15.71
Две одноименные заряженные частицы с зарядами Q1 и Q2 сближаются с большого расстояния. Векторы скоростей v1 и v2 частиц лежат на одной прямой. Определить минимальное расстояние, на которое могут подойти друг к другу частицы, если их массы соответственно равны m1, m2. Рассмотреть два случая: m1=m2, m2>m1. (решение)
5746.
15.70
Два электрона, находящиеся на большом расстоянии друг от друга, сближаются с относительной начальной скоростью v=10 Мм/с. Определить минимальное расстояние, на которое они могут подойти друг к другу. (решение)
5745.
15.69
Положительно заряженная частица, заряд которой равен элементарному заряду е, прошла ускоряющую разность потенциалов U=60 кВ и летит на ядро атома лития, заряд которого равен трем элементарным зарядам. На какое наименьшее расстояние rmin частица может приблизиться к ядру? Начальное расстояние частицы от ядра можно считать практически бесконечно большим, а массу частицы пренебрежимо малой по сравнению с массой ядра. (решение)
5744.
15.68
Протон сближается с α-частнцей. Скорость протона в лабораторной системе отсчета на достаточно большом удалении от α-частицы равна 300 км/с, а скорость v2 α-частицы можно принять равной нулю. Определить минимальное расстояние, на которое подойдет протон к а-частице, и скорости u1 и u2 обеих частиц в этот момент. Заряд а-частнцы равен двум элементарным положительным зарядам, а массу ее можно считать в четыре раза большей, чем у протона. (решение)
5743.
15.67
Электрон влетел в плоский конденсатор, находясь на одинаковом расстоянии от каждой пластины и имея скорость v=10 Мм/с, направленную параллельно пластинам, расстояние между которыми равно 2 см. Длина каждой пластины равна 10 см. Какую наименьшую разность потенциалов нужно приложить к ним, чтобы электрон не вылетел из конденсатора? (решение)
5742.
15.66
Электрон влетел в плоский конденсатор, имея скорость v=10 Мм/с, направленную параллельно пластинам. В момент вылета из конденсатора направление скорости электрона составляло угол 35 с первоначальным направлением скорости. Определить разность потенциалов между пластинами (поле считать однородным), если их длина равна 10 см и расстояние между ними 2 см. (решение)
5741.
15.65
Электрон влетел в пространство между пластинами плоского конденсатора со скоростью v=10 Мм/с, направленной параллельно пластинам. На сколько приблизится электрон к положительно заряженной пластине за время движения внутри конденсатора поле считать однородным, если расстояние между пластинами равно 16 мм, разность потенциалов U=30 В и длина пластин 6 см? (решение)
5740.
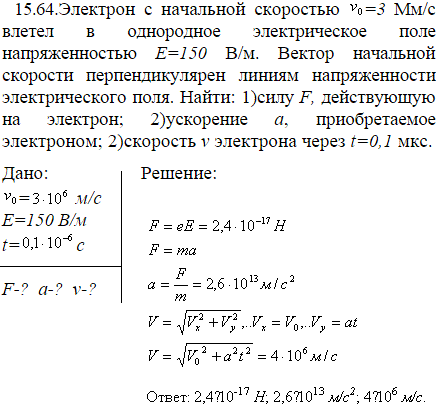
15.64
Электрон с начальной скоростью 3 Мм/с влетел в однородное электрическое поле напряженностью E=150 В/м. Вектор начальной скорости перпендикулярен линиям напряженности электрического поля. Найти силу, действующую на электрон; ускорение, приобретаемое электроном; скорость электрона через t=0,1 мкс. (решение)
5739.
15.63
Из точки 1 на поверхности бесконечно длинного отрицательно заряженного цилиндра т=20 нКл/м вылетает электрон v0=0. Определить кинетическую энергию электрона в точке 2, находящейся на расстоянии 9R от поверхности цилиндра, где R его радиус. (решение)
5738.
15.62
Электрон движется вдоль силовой линий однородного электрического поля. В некоторой точке поля с потенциалом 100 В электрон имел скорость v1=6 Мм/с. Определить потенциал точки поля, в которой его скорость будет равна 0,5v1. (решение)
5737.
15.61
Какой минимальной скоростью должен обладать протон, чтобы он мог достигнуть поверхности заряженного до потенциала 400 В металлического шара? (решение)
5736.
15.60
В однородное электрическое поле напряженностью E = 1 кВ/м влетает вдоль силовой линии электрон со скоростью 1 Мм/с. Определить расстояние, пройденное электроном до точки, в которой его скорость будет равна половине начальной. (решение)
5735.
15.59
Вдоль силовой линии однородного электрического поля движется протон. В точке поля с потенциалом протон имел скорость v1=0,1 Мм/с. Определить потенциал точки поля, в которой скорость протона возрастает в n=2 раза. Отношение заряда протона к его массе e/m=96 МКл/кг. (решение)
5734.
15.58
Электрон, летевший горизонтально со скоростью 1,6 Мм/с, влетел в однородное электрическое поле с напряженностью E=90 В/см, направленное вертикально вверх. Какова будет по модулю и направлению скорость электрона через 1 нс? (решение)
5733.
15.57
Бесконечная плоскость заряжена отрицательно с поверхностной плотностью 35,4 нКл/м2. По направлению силовой линии поля, созданного плоскостью, летит электрон. Определить минимальное расстояние ℓmin, на которое может подойти к плоскости электрон, если на расстоянии 5 см он имел кинетическую энергию Т=80 эВ. (решение)
5732.
15.56
Протон, начальная скорость которого равна 100 км/с, влетел в однородное электрическое поле E=300 В/см так, что вектор скорости совпал с направлением линий напряженности. Какой путь должен пройти протон в направлении линий поля, чтобы его скорость удвоилась? (решение)
5731.
15.55
Заряженная частица, пройдя ускоряющую разность потенциалов U=600 кВ, приобрела скорость v=5,4 Мм/с. Определить удельный заряд частицы. (решение)
5730.
15.54
Пылинка массой m=1 пг, несущая на себе пять электронов, прошла в вакууме ускоряющую разность потенциалов U=3 MB. Какова кинетическая энергия пылинки? Какую скорость она приобрела? (решение)
5729.
15.53
Разность потенциалов между катодом и анодом электронной лампы равна 90 B, расстояние r=1 мм. С каким ускорением a движется электрон от катода к аноду? Какова скорость электрона в момент удара об анод? За какое время t электрон пролетает расстояние от катода до анода? Поле считать однородным. (решение)
5728.
15.52
Какая ускоряющая разность потенциалов требуется для того, чтобы сообщить скорость v=30 Мм/с электрону; протону? (решение)
5727.
15.51
Электрон находится в однородном электрическом поле напряженностью E=200 кВ/м. Какой путь пройдет электрон за время t=1 нс, если его начальная скорость была равна нулю? Какой скоростью будет обладать электрон в конце этого интервала времени? (решение)
5726.
15.50
Бесконечная прямая нить несет равномерно распределенный заряд 0,1 мкКл/м. Определить работу сил поля по перемещению заряда Q=50 нКл из точки 1 в точку 2. (решение)
5725.
15.49
Определить работу сил поля по перемещению заряда Q=1 мкКл из точки 1 в точку 2 поля, созданного заряженным проводящим шаром, потенциал которого равен 1 кВ. (решение)
5724.
15.48
Электрическое поле создано равномерно распределенным по кольцу зарядом т=1 мкКл/м. Определить работу сил поля по перемещению заряда Q=10 нКл из точки 1 в центре кольца в точку 2, находящуюся на перпендикуляре к его плоскости. (решение)
5723.
15.47
Тонкий стержень согнут в кольцо радиусом R=10 см. Он заряжен с линейной плотностью τ=300 нКл/м. Какую работу надо совершить, чтобы перенести заряд Q=5 нКл из центра кольца в точку, расположенную на его оси на расстоянии 20 см от центра? (решение)
5722.
15.46
Тонкий стержень согнут в полукольцо. Стержень заряжен с линейной плотностью 133 нКл/м. Какую работу надо совершить, чтобы перенести заряд Q=6,7 нКл из центра полукольца в бесконечность? (решение)
5721.
15.45
На отрезке прямого провода равномерно распределен заряд с линейной плотностью т=1 мкКл/м. Определить работу сил поля по перемещению заряда Q=1 нКл из точки В в точку C. (решение)
5720.
15.44
Электрическое поле создано бесконечной равномерно заряженной плоскостью с поверхностной плотностью заряда 2 мкКл/м2. В этом поле вдоль прямой, составляющей угол 60 с плоскостью, из точки 1 в точку 2, расстояние между которыми равно 20 см, перемещается точечный электрический заряд Q=10 нКл. Определить работу сил поля по его перемещению. (решение)
5719.
15.43
Определить работу по перемещению заряда Q1=50 нКл из точки 1 в точку 2 в поле, созданном двумя точечными зарядами, модуль которых равен 1 мкКл и a=0,1 м. (решение)
5718.
15.42
Электрическое поле создано двумя одинаковыми положительными точечными зарядами Q. Найти работу сил поля по перемещению заряда Q1= 10 нКл из точки 1 с потенциалом 300 В в точку 2. (решение)
5717.
15.41
Точечные заряды Q1=1 мкКл и Q2=0,1 мкКл находятся на расстоянии 10 см друг от друга. Какую работу совершат силы поля, если второй заряд, отталкиваясь от первого, удалится от него на расстояние: r2=10 м; r3=∞? (решение)
1-50
51-100
...
6251-6300
6301-6350
6351-6400
6401-6450
6451-6500
...
8901-8950
8951-8965
Смотрите также:
Понедельник 06.04.2026
Политика конфиденциальности
Политика использования cookie
Объявления
Обратиться за помощью в учебе
Репетиторы, Заказ работ
Решебники
Лабораторные
Задачи
Книги
Форум
Copyright BamBookes © 2026
Политика конфиденциальности
|
Политика использования cookie